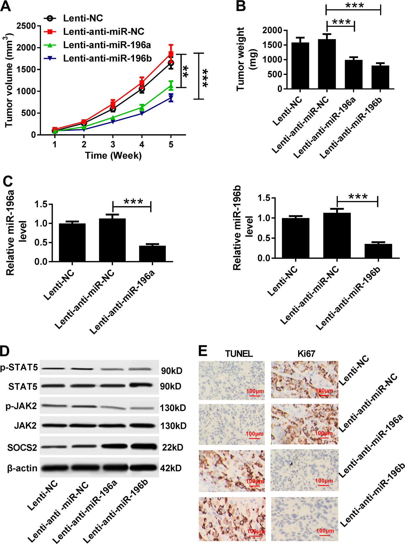
Fig. 8: The effect of miR-196a or miR-196b abrogation on xenograft tumor growth.

HepG2 cells were transfected with Lenti-NC, Lenti-anti-miR-NC, Lenti-anti-miR-196a, or Lenti-anti-miR-196b. Then stably transfected cells were subcutaneously injected into the nude mice. a Tumor volume was measured every week for 5 weeks. b Tumor weight was detected at ending point. c The expression of miR-196a or miR-196b was examined in tumor tissues by qRT-PCR. d The protein expressions in the JAK2/STAT5 pathway were analyzed in each group by western blot. e Cell apoptosis and proliferation were investigated in tumor tissues by TUNEL or Ki67 immunohistochemistry. **P < 0.01, ***P < 0.001