Fig. 4
From: Bone marrow-derived Ly6C− macrophages promote ischemia-induced chronic kidney disease

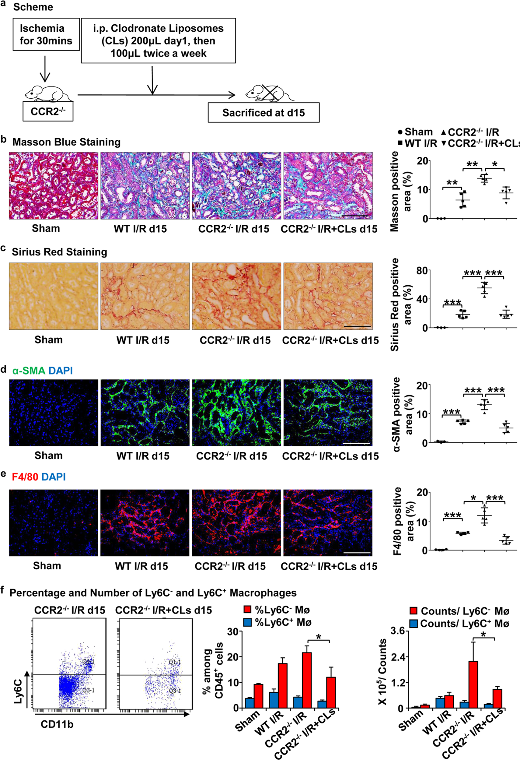
Depletion of renal Ly6C−macrophages in CCR2 deficient mice mitigates AKI-induced fibrosis. a Scheme. CCR2−/− mice were treated with Chlodronate Liposomes (CLs) by i.p. injection 100 μL twice a week after I/R and killed at day 15 (n = 5/group). b, c Representative photomicrographs of Masson Blue staining (b) and Sirius red staining (c). Corresponding graphs indicate percentage of Masson blue (b) and Sirius red (c). d, e Representative photomicrographs for immunofluorescence labeled d α-SMA (green) and e F4/80 (red). Corresponding graphs indicate the expression of α-SMA (d) and F4/80 (e). f The analyses by flow cytometry of the percentage (middle) and number (right) of Ly6C− and Ly6C+ macrophages from the whole kidneys. Graphs and representative plots. Scale bars, 100 μm. N = 4–6/group. n.s. > 0.05, *P < 0.05, **P < 0.01, ***P < 0.001. Values were means±SD. Mø, macrophages