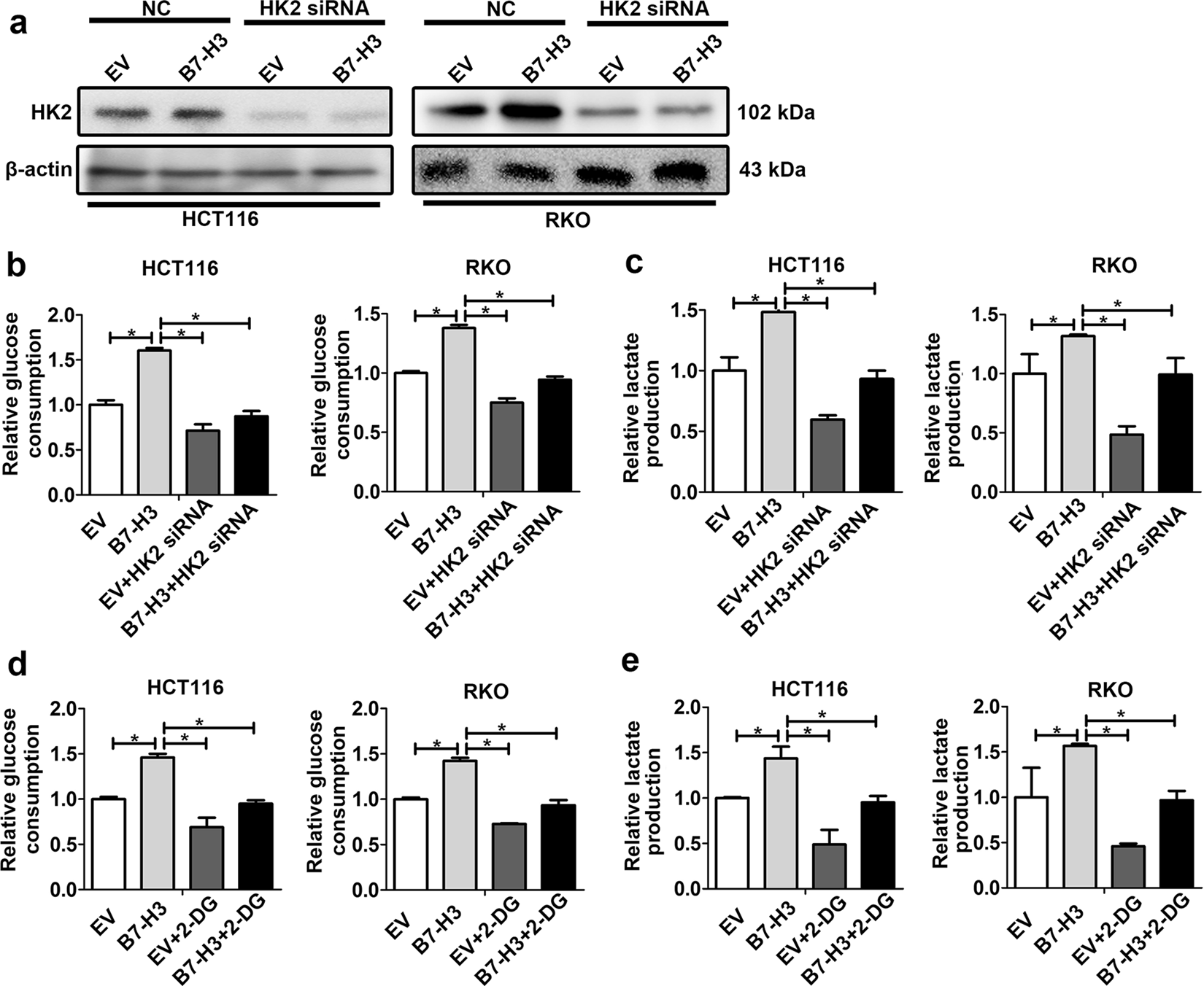
Fig. 3: B7-H3 regulated glycolysis through HK2.
From: B7-H3 promotes aerobic glycolysis and chemoresistance in colorectal cancer cells by regulating HK2

a The protein level of HK2 in B7-H3-overexpressing HCT116 or RKO cells after transfection with siRNA negative control (NC) or HK2 siRNA transfection were analyzed by western blot. β-actin served as a loading control. b, c Glucose consumption (b) and lactate production (c) were measured in B7-H3-overexpressing HCT116 or RKO cells transfected with NC or HK2 siRNA. d, e Glucose consumption (d) and lactate production (e) were measured in B7-H3-overexpressing HCT116 or RKO cells treated with PBS or 2-DG. Values are expressed as means (SEMs). Five samples were analyzed per condition, and the experiments were performed in triplicate. *P < 0.05