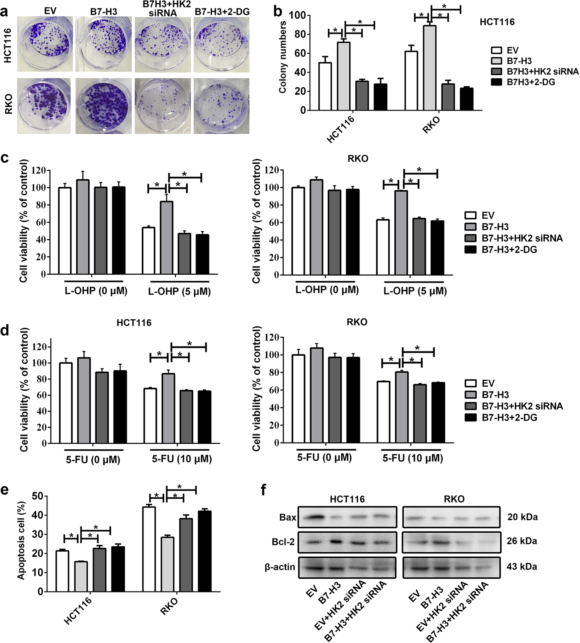
Fig. 4: The effect of B7-H3 on the chemoresistance of CRC cells was HK2 dependent in vitro.
From: B7-H3 promotes aerobic glycolysis and chemoresistance in colorectal cancer cells by regulating HK2

a, b Colony formation assay of B7-H3-overexpressing HCT116 or RKO cells exposed to L-OHP. The chemoresistance of B7-H3 was abolished by HK2 siRNA or 2-DG. c, d Cell viability was analyzed using the CCK-8 kit. B7-H3-overexpressing HCT116 or RKO cells showed resistance to L-OHP (c) or 5-FU (d). The chemoresistance of B7-H3 was abolished by HK2 siRNA or 2-DG. e B7-H3-overexpressing HCT116 or RKO cells showed less cell apoptosis than control cells (EV) after L-OHP treatment. The effect of B7-H3 on cell apoptosis was abolished by HK2 siRNA or 2-DG. f The protein levels of Bcl-2 and Bax were detected by western blot in both B7-H3-overexpressing HCT116 and RKO cells. The effect of B7-H3 on Bcl-2 and Bax expression was abolished by HK2 siRNA. β-actin served as a loading control. Values are expressed as means (SEMs). Five samples were analyzed per condition, and the experiments were performed in triplicate. *P < 0.05