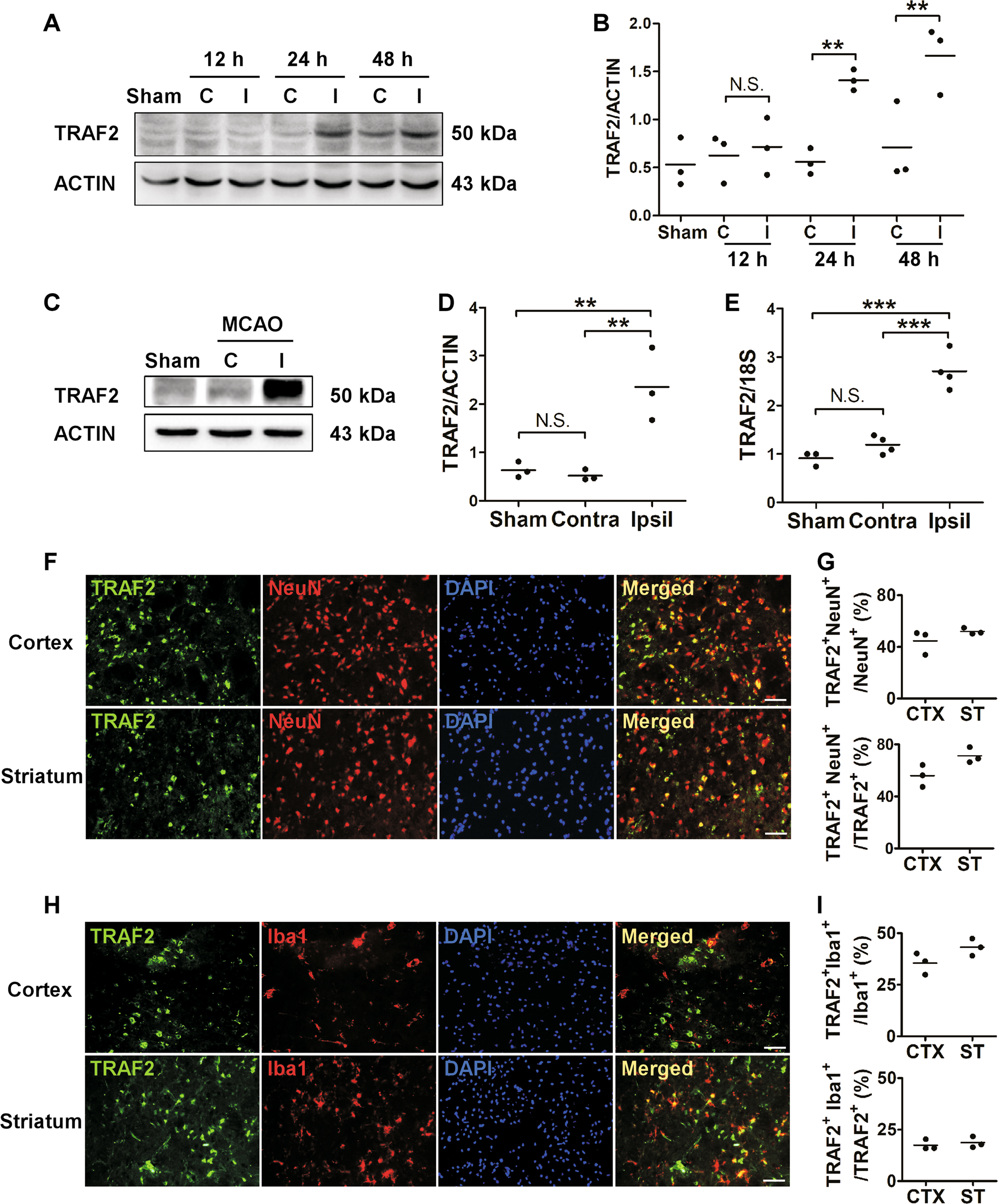
Fig. 1: TRAF2 expression was induced in neuron and microglia at 24 h following reperfusion in a mouse MCAO model.
From: TRAF2 protects against cerebral ischemia-induced brain injury by suppressing necroptosis

a TRAF2 protein levels in the contralateral and ipsilateral cortex at 12, 24 and 48 h after reperfusion. β-actin served as the internal reference. Sham: sham-operated mice. C: contralateral side. I: ipsilateral side. b Quantification data of western blot analysis of TRAF2 protein (n = 3). N.S.: not significant; **p < 0.01. c, d Representative images and quantification of western blot analysis of the striatal expression of TRAF2 at 24 h after reperfusion (n = 3). N.S.: not significant; **p < 0.01. e The striatal mRNA levels of TRAF2 in sham-operated or MCAO mice at 24 h after reperfusion (n = 4). N.S.: not significant; ***p < 0.001. f Co-localization of TRAF2 with the neuronal marker NeuN in the ischemic cortex and striatum at 24 h after reperfusion. Scale bar: 50 μm. g Quantification data showing the percentages of TRAF2+NeuN+ cells to NeuN+ or TRAF2+ cells in the cortex (n = 3) and striatum (n = 3). h Co-localization of TRAF2 with the microglial marker Iba1 in the ischemic cortex and striatum at 24 h after reperfusion. Scale bar: 50 μm. i Quantification data showing the percentages of TRAF2+Iba1+ cells to Iba1+ or TRAF2+ cells in the cortex (n = 3) and striatum (n = 3)