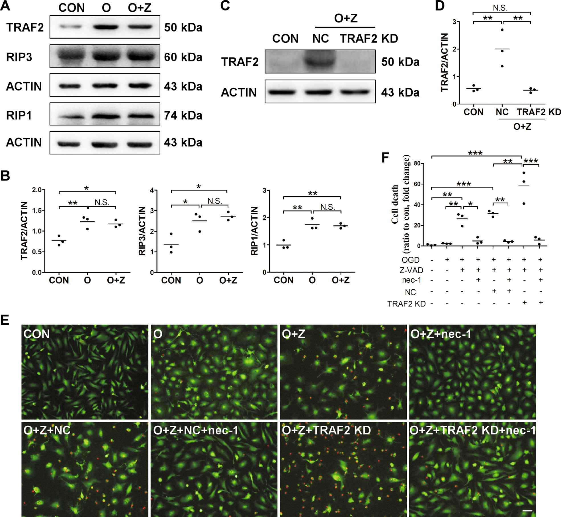
Fig. 3: TRAF2 expression was increased in primary microglia treated with OGD neuron CM and Z-VAD, and TRAF2 knockdown augmented ischemic condition-induced microglial necroptosis.
From: TRAF2 protects against cerebral ischemia-induced brain injury by suppressing necroptosis

a Representative images of the western blot analysis of TRAF2, RIP3 and RIP1 in primary microglia at 12 h after exposure to normal neuron CM or OGD neuron CM in the absence or presence of the pan-caspase inhibitor Z-VAD. β-actin served as the internal reference. CON: control, normal neuron CM. O: OGD neuron CM. O + Z: OGD neuron CM plus Z-VAD. b Quantification of the western blot analysis of TRAF2, RIP3 and RIP1 (n = 3). N.S.: not significant; *p < 0.05; **p < 0.01. c Representative images of the western blot analysis of TRAF2 knockdown efficacy in primary microglia. d Quantification data showing that TRAF2 was knocked down (n = 3). N.S.: not significant; **p < 0.01. e Primary microglia were treated as indicated for 12 h and stained with PI and Calcein AM. Representative images captured by confocal microscopy were shown. Scale bar: 50 μm. f Quantification data of the amounts of PI+ cells were presented as ratio to control (n = 3). *p < 0.05; **p < 0.01; ***p < 0.001