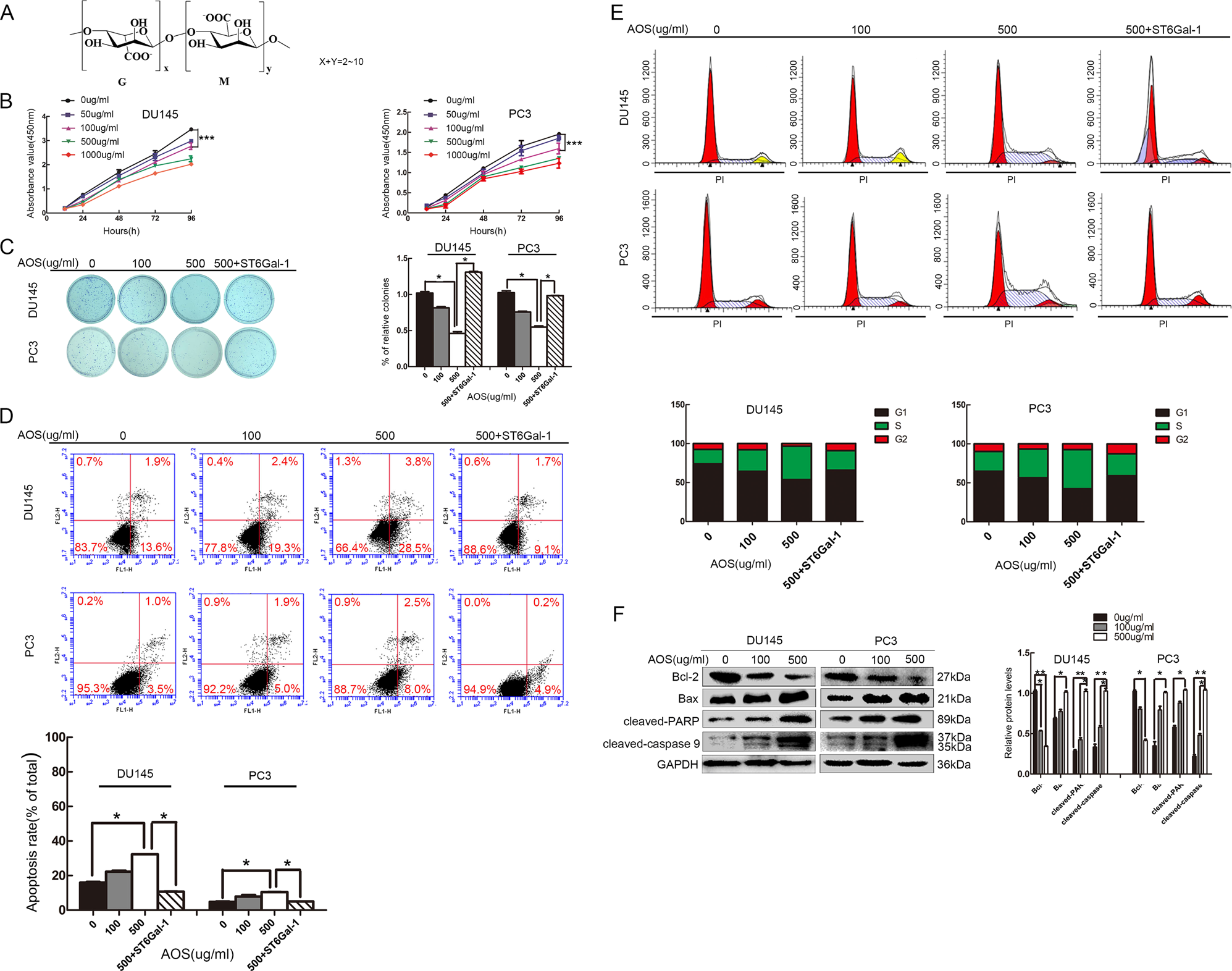
Fig. 1: AOS inhibits cell growth in vitro.

a Structure of AOS. b, c Cell viability with AOS treatment was detected by both CCK-8 assay and colony-formation assay. Relative cell colony-formation rates of DU145 and PC-3 cells from three independent experiments. CCK-8 assay showed that the (50, 100, 500, and 1000 µg/ml for 24 h) measurements differed (*P < 0.05). d Induction of apoptosis by AOS. DU145 and PC-3 cells were treated with 100 and 500 µg/ml AOS for 24 h and upregulated by ST6Gal-1. The rates of apoptosis were determined by flow cytometry analysis of Annexin V-FITC/PI. e Cell cycle distribution analysis showed that the rate of the S phase was higher in AOS-treatment cells than in the control group, while ST6Gal-1 overexpression rescued the phenomenon of cycle arrest. f Regulation of apoptosis-related proteins by AOS. DU145 and PC-3 cells were treated with or without 100 and 500 µg/ml AOS for 24 h. Then, total proteins were extracted, and the expression levels of Bcl-2, Bax, cleaved caspase-9, and cleaved PARP proteins were analyzed by western blot. Results are representative of three independent experiments (*P < 0.05)