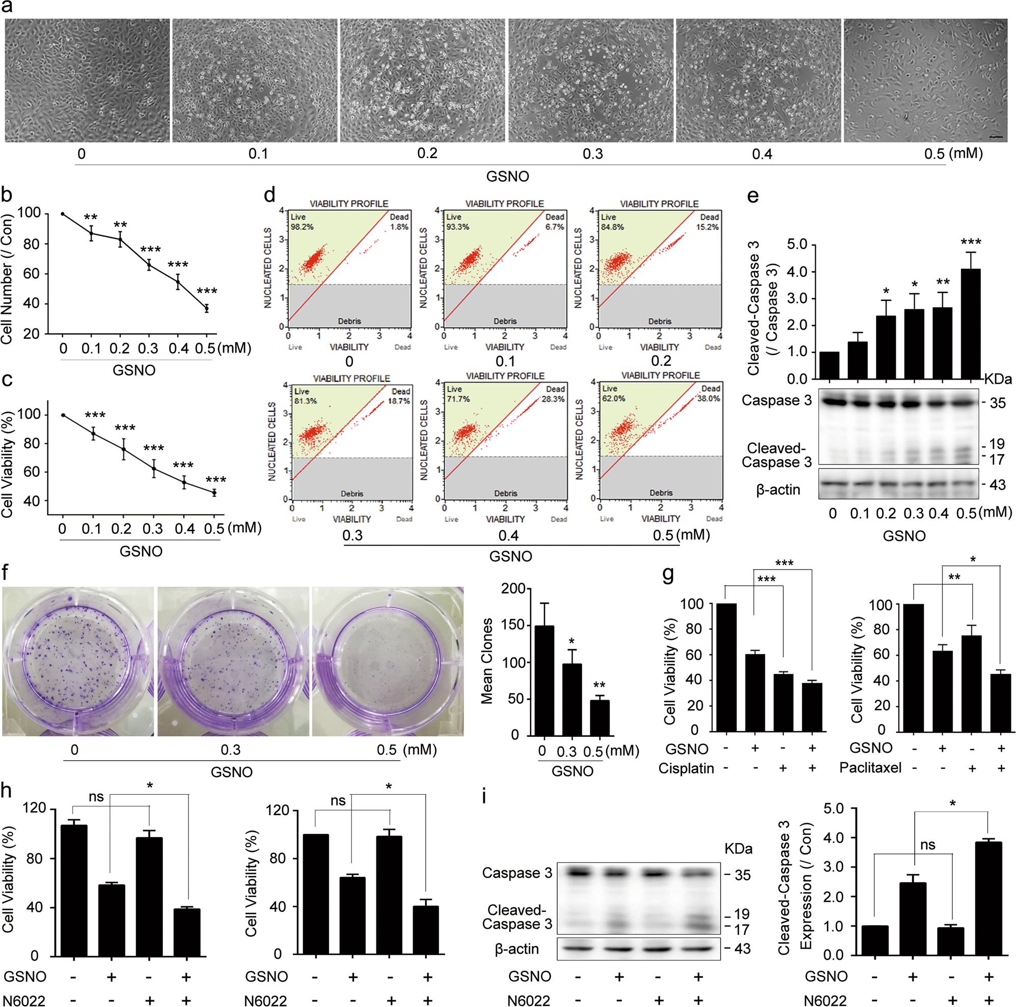
Fig. 1: GSNO induces lung cancer cell A549 apoptosis.

a A549 cells were treated with different concentrations of GSNO (0–0.5 mM) for 24 h (Bar = 20 μm). b, c Cell number and cell viability analysis of A549 cells after GSNO treatment. d Flow cytometry analysis of live cells after treated with GSNO. e Expression of Cleavage of Caspase-3 in A549 cells was probed by WB. f Colony formation of A549 cells treated with GSNO. g The synergistic effects of GSNO (0.3 mM) with cisplatin (10 μM) or paclitaxel (20 μM) on A549 cells. h The synergistic effects of GSNO (0.3 mM) with N6022 (0.5 μM) on cell viability analysis of A549 (left) and NCI-H1299 cells (right). i Cleavage of Caspase-3 expression in A549 cells treated with GSNO or/and N6022 for 24 h was probed by WB. The data are expressed as the mean ± SD of three independent experiments. *P < 0.05, **P < 0.01, ***P < 0.001; ns, not significant, using one-way ANOVA followed by Bonferroni’s multiple comparisons test