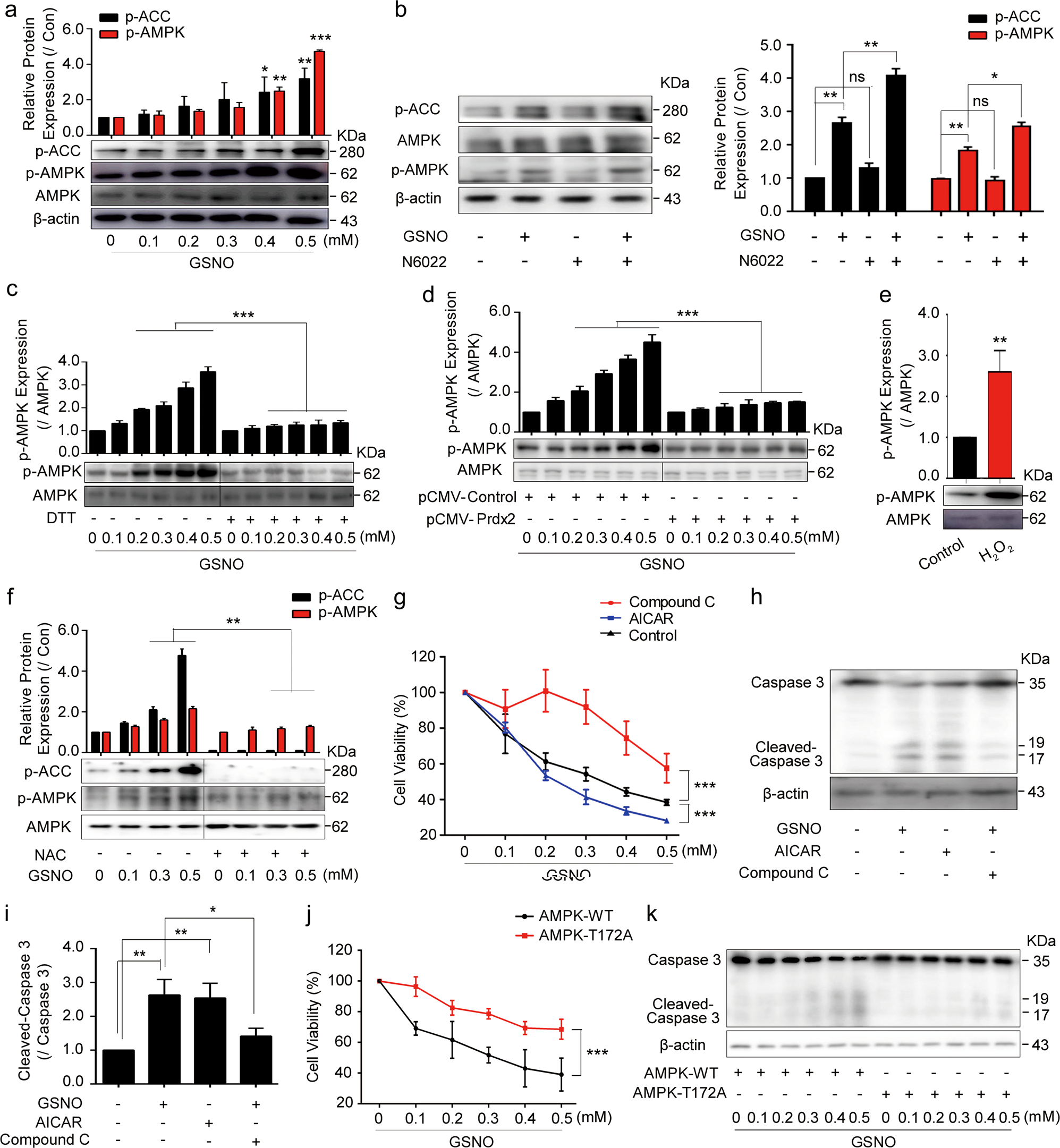
Fig. 4: GSNO induces cell death via activating AMPK.

a Expression of p-ACC and p-AMPK/AMPK after GSNO treatment for 24 h in A549 cells (*P < 0.05, **P < 0.01, ***P < 0.001, using one-way ANOVA followed by Bonferroni’s multiple comparisons test). b Effect of N6022 on the expression of p-ACC and p-AMPK/AMPK when treating A549 cells with GSNO (*P < 0.05, **P < 0.01; ns, not significant, using one-way ANOVA followed by Bonferroni’s multiple comparisons test). c DTT attenuated the increased expression of AMPK phosphorylation induced by GSNO in A549 cells (***P < 0.001, using two-way ANOVA followed by Bonferroni’s multiple comparisons test). d The expression of AMPK phosphorylation in Prdx2-overexpression A549 cells after GSNO treatment for 24 h (***P < 0.001, using two-way ANOVA followed by Bonferroni’s multiple comparisons test). e Expression of AMPK phosphorylation after H2O2 (50 μM) treatment for 24 h in A549 cells (**P < 0.01, using unpaired two-tailed Student’s t-test). f The effect of NAC on the expression of AMPK phosphorylation and p-ACC in A549 cells (**P < 0.01, using two-way ANOVA followed by Bonferroni’s multiple comparisons test). g The effect of GSNO on cell viability with AICAR (1 mM) or Compound C (20 μM) (***P < 0.001, using two-way ANOVA followed by Bonferroni’s multiple comparisons test). h, i The effect of GSNO on Cleavage of Caspase-3 expression with AICAR or Compound C (*P < 0.05, **P < 0.01, using one-way ANOVA followed by Bonferroni’s multiple comparisons test). j The effect of GSNO on cell viability in AMPK-WT and AMPK-T172A-mutant groups (***P < 0.001, using two-way ANOVA followed by Bonferroni’s multiple comparisons test). k The effect of GSNO on Cleavage of Caspase-3 expression in AMPK-WT and AMPK-T172A-mutant groups. The data are expressed as the mean ± SD of three independent experiments