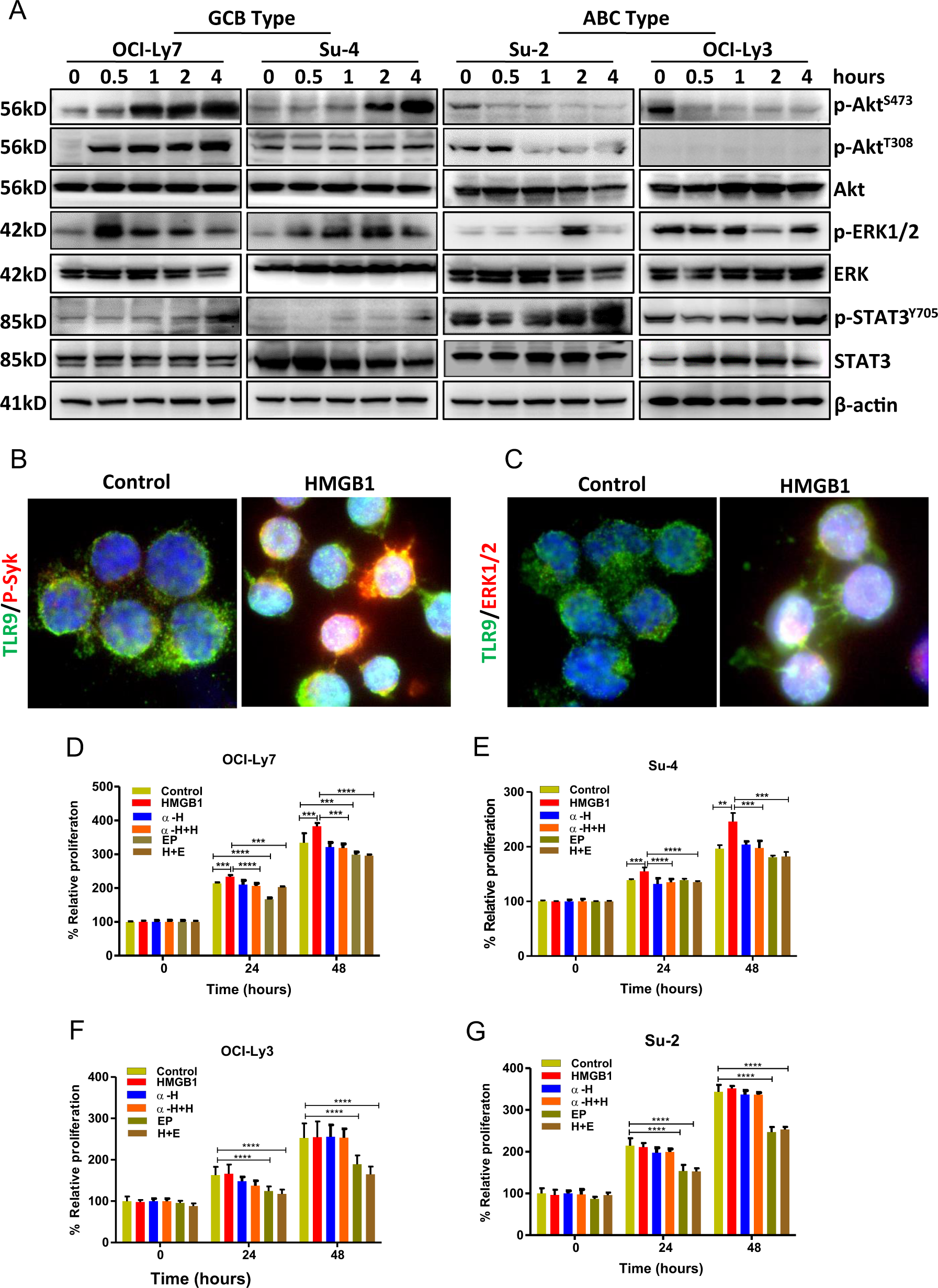
Fig. 1: Effect of HMGB1 or EP on cell proliferation.

a HMGB1-mediated activation of survival pathway in GCB-DLBCL cells. GCB and ABC-DLBCL cell lines were stimulated with 200 ng/ml HMGB1 for indicated periods and the activation of survival signaling molecules AKT, ERK, and STAT3 was determined by western blotting. Detailed information for primary and secondary antibodies was listed in Suppl Table 1. b Fluorescent microscopy of HMGB1-mediated TLR9 activation. The GCB-DLBCL cell line Su-DHL4 was stimulated with 200 ng/ml human recombinant HMGB1 for 24 h. Costained primary antibodies used were mouse anti-TLR9 (green)/rabbit anti-p-Syk (red) (top panel) and mouse anti-TLR9 (green)/rabbit anti-p-ERK(1/2) (red) (bottom panel) antibodies. Secondary antibodies for costaining were Alexa Fluor-488 anti-mouse IgG and Alexa Fluor-546 anti-rabbit IgG. c–g GCB-DLBCL cell lines Ly-7 and Su-4, and ABC-DLBCL cell lines Ly-3 and Su-2 were treated with 200 ng/ml HMGB1, 10 µg/ml anti-HMGB1 antibody (α-H), both HMGB1 and anti-HMGB1 antibody (α-H+H), 2-mM EP, or both HMGB1 and EP (H+E) for 24 and 48 h. Cell proliferation was determined by the MTT assay. Data presented were from three independent experiments. Proliferation rates were expressed as mean ± SD and the significant differences were analyzed by the student t-test