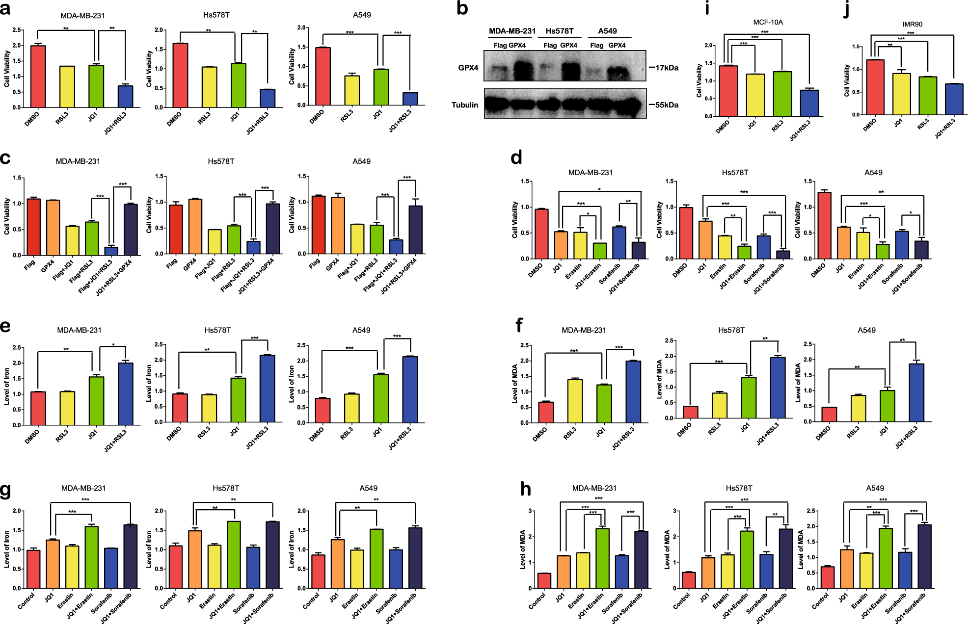
Fig. 6: The anticancer effect of JQ1 is enhanced by ferroptosis inducers in vitro.

a The anticancer effect of JQ1 (10 μM) was enhanced by the ferroptosis-inducer RSL3 (1 μM) in the MDA-MB-231 and Hs578T BRCA cell lines and in the A549 LUAD cell line. b, c Anticancer effect of JQ1 (10 μM) and RSL3 was abolished in GPX4-upregulated cancer cells. d The anticancer effect of JQ1 (10 μM) was enhanced by the ferroptosis-inducer erastin (20 μM) and sorafenib (10 μM) in the MDA-MB-231 and Hs578T BRCA cell lines and in the A549 LUAD cell line. e, f The levels of iron (e) and reactive oxygen species (ROS) (f) were increased in cells treated with JQ1 (10 μM) plus RSL3 (1 μM) compared with that in cells treated with either agent alone. g, h The levels of iron (g) and ROS (h) were increased in cells treated with JQ1 (10 μM) plus erastin (20 μM) or sorafenib (10 μM) compared with that in cells treated with either agent alone. i, j Treatment with JQ1 (10 μM) plus RSL3 (1 μM) or either agent alone deceased viability in MCF-10A nontumorigenic breast epithelial cells (i) and IMR90 lung fibroblasts (j). An equal volume of dimethyl sulfoxide was used as the control; cell viability and levels of iron and ROS were assessed after the application of the drugs for 24 h. *P < 0.05, **P < 0.01, ***P < 0.001. The data represent the results of at least three independent experiments