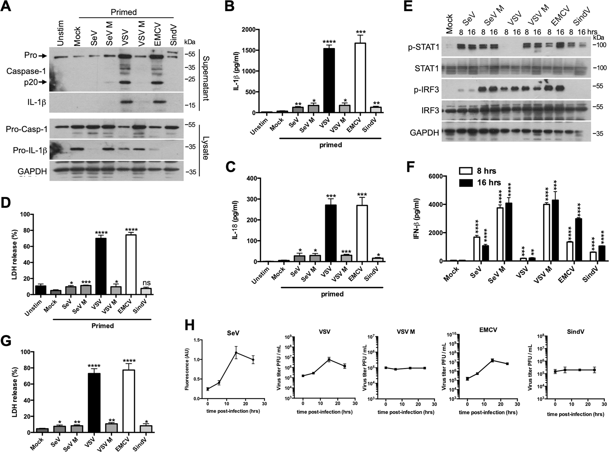
Fig. 1: Replicating and cytopathogenic RNA viruses trigger inflammasome activation.

a Primed (LPS, 100 ng/ml for 3 h) BMDMs were infected with different RNA viruses for 15 h. Then, cell supernatants and cell lysates were analyzed by WB for the indicated proteins. b, c Primed BMDMs were infected with different RNA viruses. After15 h, IL-1β (b) or IL-18 release (c) in the cell supernatant was assessed by ELISA. The data shown are means ± SD from three independent experiments (analysis of variance and comparison with mock BMDMs in Student’s t-test). ****P < 0.0001, ***P < 0.001, **0.001 < P < 0.01, *0.01 < P < 0.05. d Primed BMDMs were infected with different RNA viruses. After 15 h, cell death was assessed using the LDH release assay. The data shown are means ± SD from three independent experiments (analysis of variance and comparison with mock BMDMs in Student’s t-test). ****P < 0.0001, ***P < 0.001, *0.01 < P < 0.05. ns, not significant. e BMDMs were infected with different RNA viruses for 8 or 16 h. Then, cell lysates were analyzed by WB for the indicated proteins. f BMDMs were infected with different RNA viruses for 8 or 16 h. Then, IFNβ production was assessed by ELISA. The data shown are means ± SD from three independent experiments (analysis of variance and comparison with mock BMDMs in Student’s t-test). ****P < 0.0001, ***P < 0.001, **0.001 < P < 0.01. g BMDMs were infected with different RNA viruses. After 15 h, cell death was assessed using the LDH release assay. The data shown are means ± SD from three independent experiments (analysis of variance and comparison with mock BMDMs in Student’s t-test). ****P < 0.0001, **0.001 < P < 0.01, *0.01 < P < 0.05. h Analysis of the viral replication in BMDMs