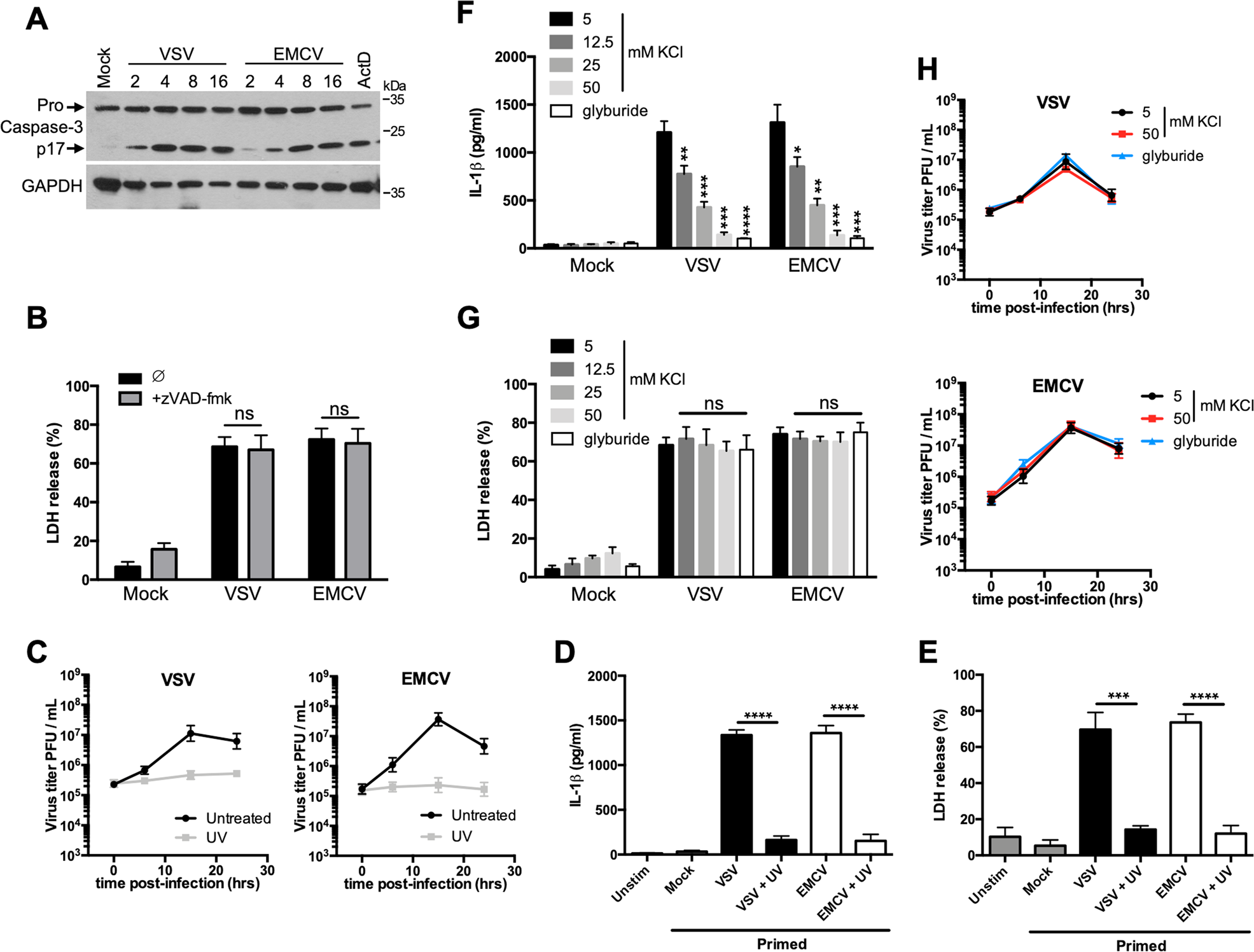
Fig. 3: Replicating VSV and EMCV promote caspase-independent cell death and NLRP3 inflammasome activation through K+ efflux.

a BMDMs were infected with VSV or EMCV. At different times after infection, cell lysates were analyzed by WB for the indicated proteins. Actinomycin D treatment (ActD) (20 μM for 8 h) was used as a positive control. b BMDMs were infected with VSV or EMCV in the presence or the absence of the pan caspase inhibitor zVAD-fmk (10 μM) for 15 h. Cell death was then assessed using the LDH release assay. The data shown are means ± SD from three independent experiments. ns, not significant. c Analysis of VSV or EMCV replication, either untreated or UV inactivated. d Primed BMDMs were infected with untreated or UV-inactivated VSV or EMCV for 15 h. Next, IL-1β release in the cell supernatant was assessed by ELISA. The data shown are means ± SD from three independent experiments. ****P < 0.001 versus untreated virus (Student’s t-test). e Primed BMDMs were infected with untreated or UV-inactivated VSV or EMCV. After 15 h, cell death was assessed using the LDH release assay. The data shown are means ± SD from three independent experiments. ****P < 0.0001, ***P < 0.001 versus untreated virus (Student’s t-test). f Primed BMDMs were infected with VSV or EMCV for 15 h in the presence of increased concentrations of KCl or glyburide (a proton pump inhibitor that prevents the K+ efflux, 25 μg/ml). IL-1β release in the cell supernatant was then assessed by ELISA. The data shown are means ± SD from three independent experiments. ****P < 0.0001, ***P < 0.001, **0.001 < P < 0.01, *0.01 < P < 0.05 versus 5 mM KCl (Student’s t-test). g Primed BMDMs were infected with VSV or EMCV for 15 h in the presence of increased concentrations of KCl or glyburide (25 μg/ml). Then, cell death was assessed using the LDH release assay. The data shown are means ± SD from three independent experiments. ns, not significant versus 5 mM KCl (Student’s t-test). h Analysis of the viral replication in the presence of KCl or glyburide