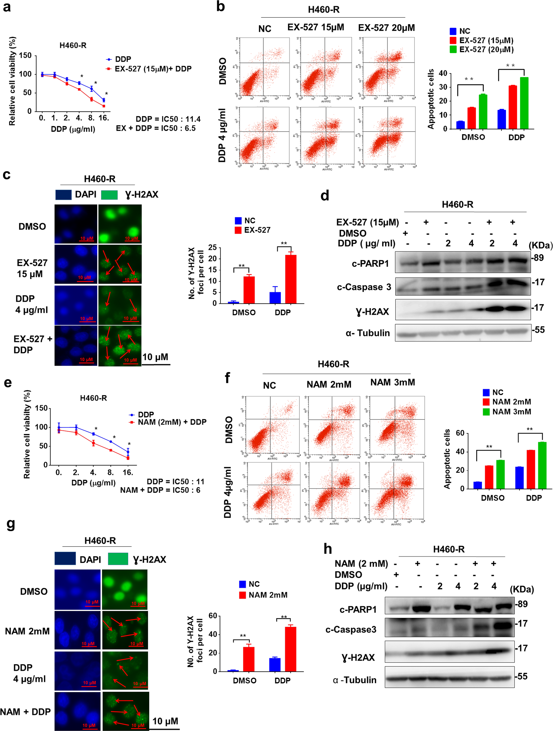
Fig. 3: Chemical inhibitors of SIRT1 impair chemoresistance.
From: SIRT1 deacetylated and stabilized XRCC1 to promote chemoresistance in lung cancer

a Cisplatin-induced viability inhibition of H460-R with or without EX-527 treatment (72 h.) were measured by MTS assay. b–d Apoptosis and Ɣ-H2AX (DNA damage) levels in H460-R with or without EX-527 treatment (48 h.) were analyzed as in Fig. 2b–d, respectively. e–h Cisplatin-induced viability inhibition and apoptosis activation of H460-R with or without NAM treatment (48 h.) were measured as in b–d, respectively