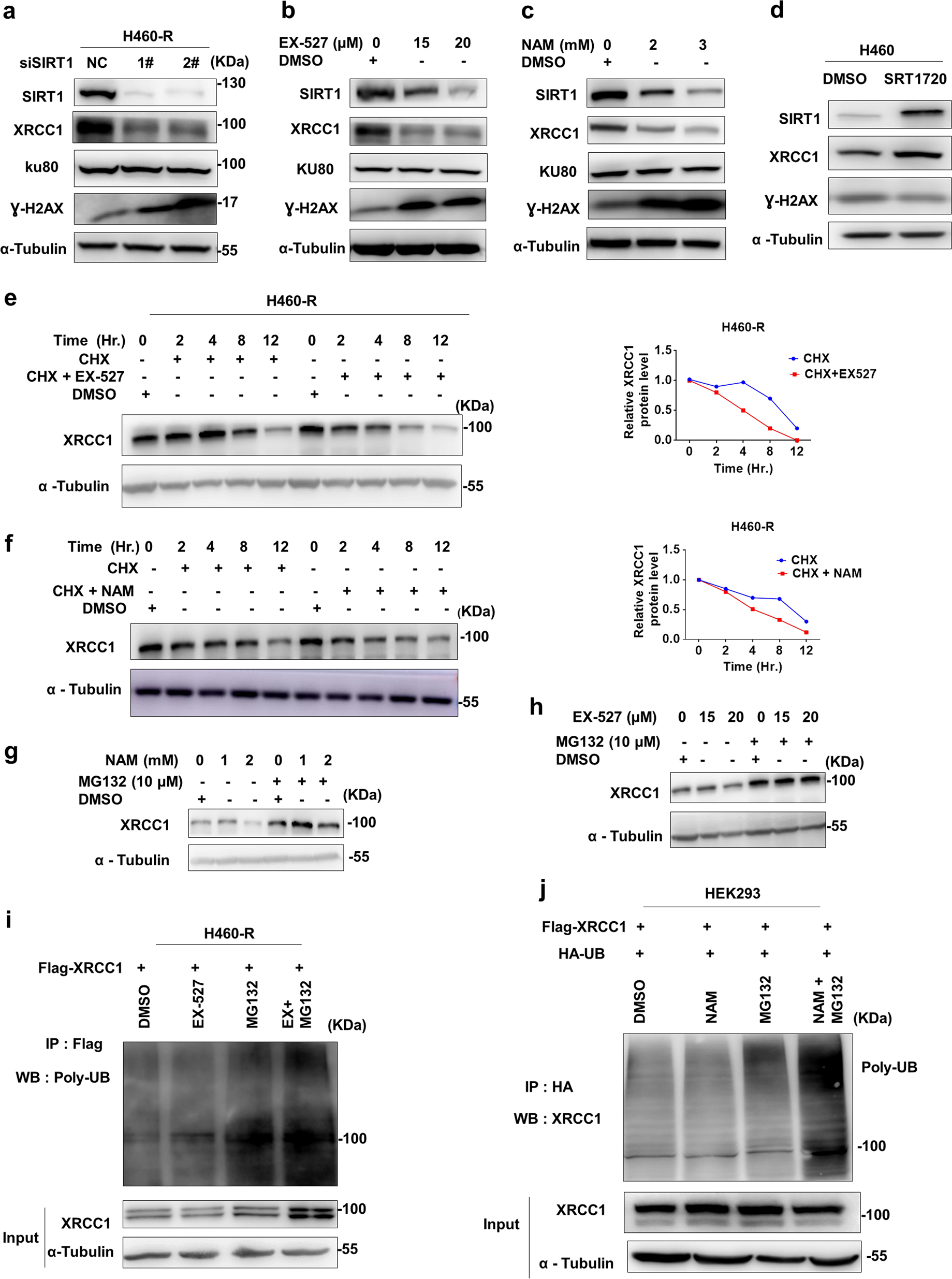
Fig. 4: SIRT1 upregulates XRCC1 protein through inhibiting its degradation.
From: SIRT1 deacetylated and stabilized XRCC1 to promote chemoresistance in lung cancer

a Protein expressions in H460-R cells before and after SIRT1 knockdown were analyzed by western blotting. b, c Protein expressions in H460-R cells before and after EX-527 (b) or NAM (c) treatment were analyzed by western blotting. d Protein expressions in H460 cells before and after SIRT1 overexpression were analyzed by western blotting. e, f XRCC1 protein levels in EX-527 (15 μM) (e) or NAM (2 mM) -treated (f). H460-R cells after cycloheximide (CHX, 50 μg/ml) treatment were determined by western blotting. g, h XRCC1 protein levels in EX- 527 (g) or NAM-treated (h) H460-R cells in the presence of MG132 treatment for 6 h. were analyzed by Western blotting. i, j H460-R cells expressing Flag- XRCC1 and HEK-293 HA tagged Ubiquitin were treated with EX-527, NAM and MG132. Ubiquitinated proteins were immunoprecipitated (IP) with anti-HA antibody and anti-Flag antibody for Western blotting with anti-XRCC1 antibody