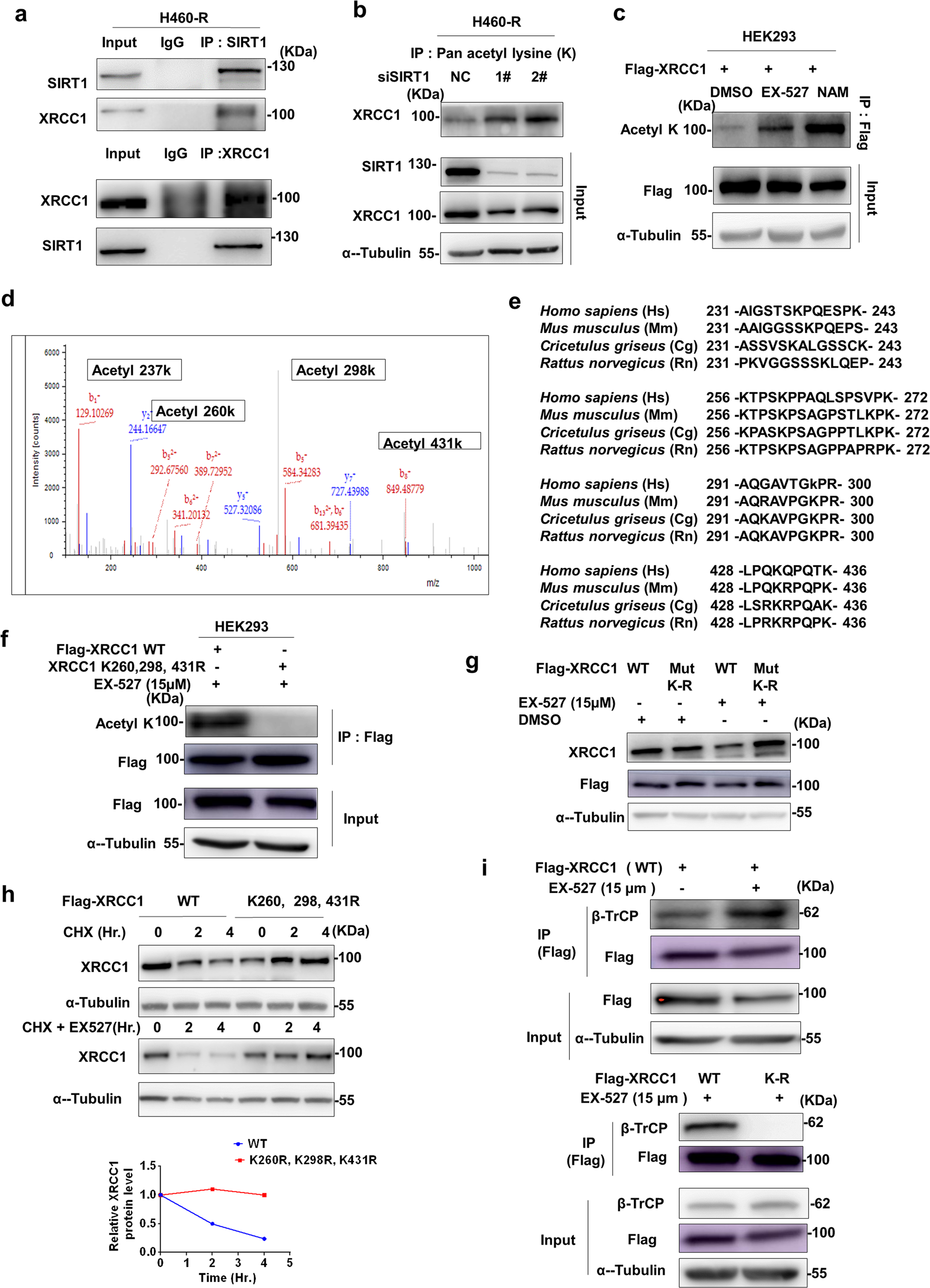
Fig. 6: SIRT1 deacetylates XRCC1 to impair its interaction with β-TrCP.
From: SIRT1 deacetylated and stabilized XRCC1 to promote chemoresistance in lung cancer

a Interaction of SIRT1 with XRCC1 in H460-R cells was determined by co-immunoprecipitation (Co-IP). b Effect of SIRT1 siRNAs on acetylation of XRCC1 in H460-R cells was determined by anti- XRCC1 antibody immunoblotting after immunoprecipitation with anti-Pan-acetyl lysine antibody. c Effect of SIRT1 inhibitors on acetylation of XRCC1 in H460-R cells was determined as in (b). d The acetylation of XRCC1 in NAM-treated H460-R cells was analyzed by mass spectrometry (MS). The MS spectrum of peptide XRCC1 showed that lysine 237, 260, 298, 431 was acetylated in NAM-treated XRCC1. e Alignment of XRCC1 acetylated sites in various species. f Acetylation of wild type or mutated XRCC1 in HEK293 cells was determined by anti- Pan-acetyl lysine antibody immunoblotting after immunoprecipitation with anti-flag antibody. g Effect of EX-527 on the expression of wild type or mutated XRCC1 in HEK293 cells was determined by anti-flag immunoblotting. h Effect of EX-527 on half-life of wild-type or mutated XRCC1 in CHX-treated HEK293 cells was analyzed by immunoblotting with anti-flag antibody. i Interaction of wild type or mutated XRCC1 with β-TrCP in HEK293 cells before and after treatment with EX-527 were analyzed by co-immunoprecipitation with anti-Flag antibody and immunoblotting with anti- β-TrCP antibody