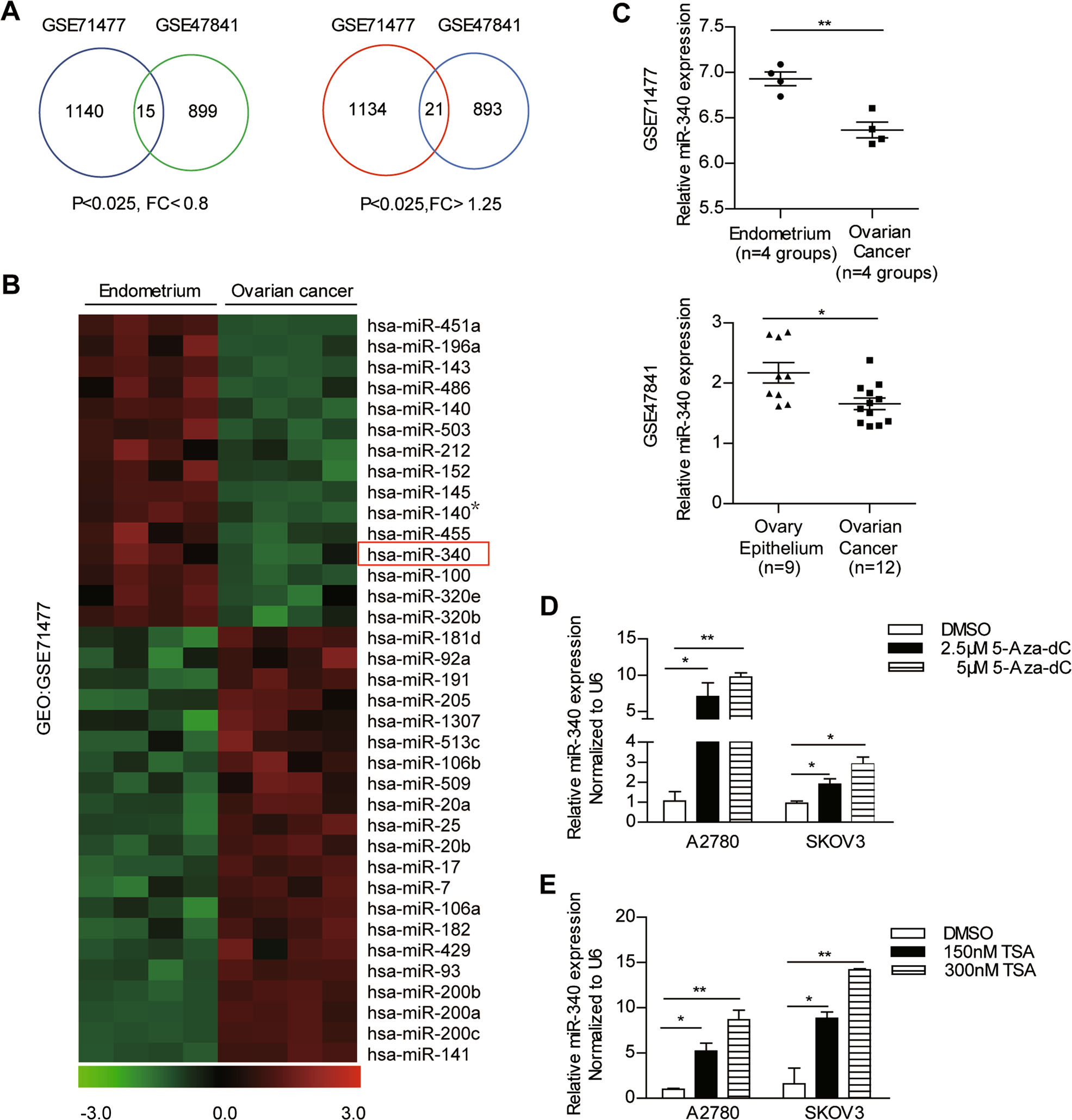
Fig. 1: miR-340 is downregulated in human ovarian cancer (OC).
From: RETRACTED ARTICLE: miR-340-FHL2 axis inhibits cell growth and metastasis in ovarian cancer

a Dysregulated miRNAs in OC compared with the corresponding control in both GSE71477 and GSE47841 datasets, in which 15 are downregulated and 21 are upregulated (P < 0.025, fold change <0.8 or >1.25). b Heatmap showing the hierarchical clustering of miRNAs expressed in human OC from GSE71477 dataset. c Expression of miR-340 was significantly downregulated in OC compared with that of ovarian epithelium (GSE47841) or endometrium (GSE71477). Data are shown as means ± SEM. d, e A2780 and SKOV3 cells were treated with 5-aza-2′-deoxycytidine (5-Aza-dC) (d) for 48 h or trichostatin A (TSA) (e) for 24 h. The relative expression of miR-340 was determined by real-time RT-PCR. Data are shown as means ± SD from three independent experiments. *P < 0.05, **P < 0.01 by Student’s t-tests