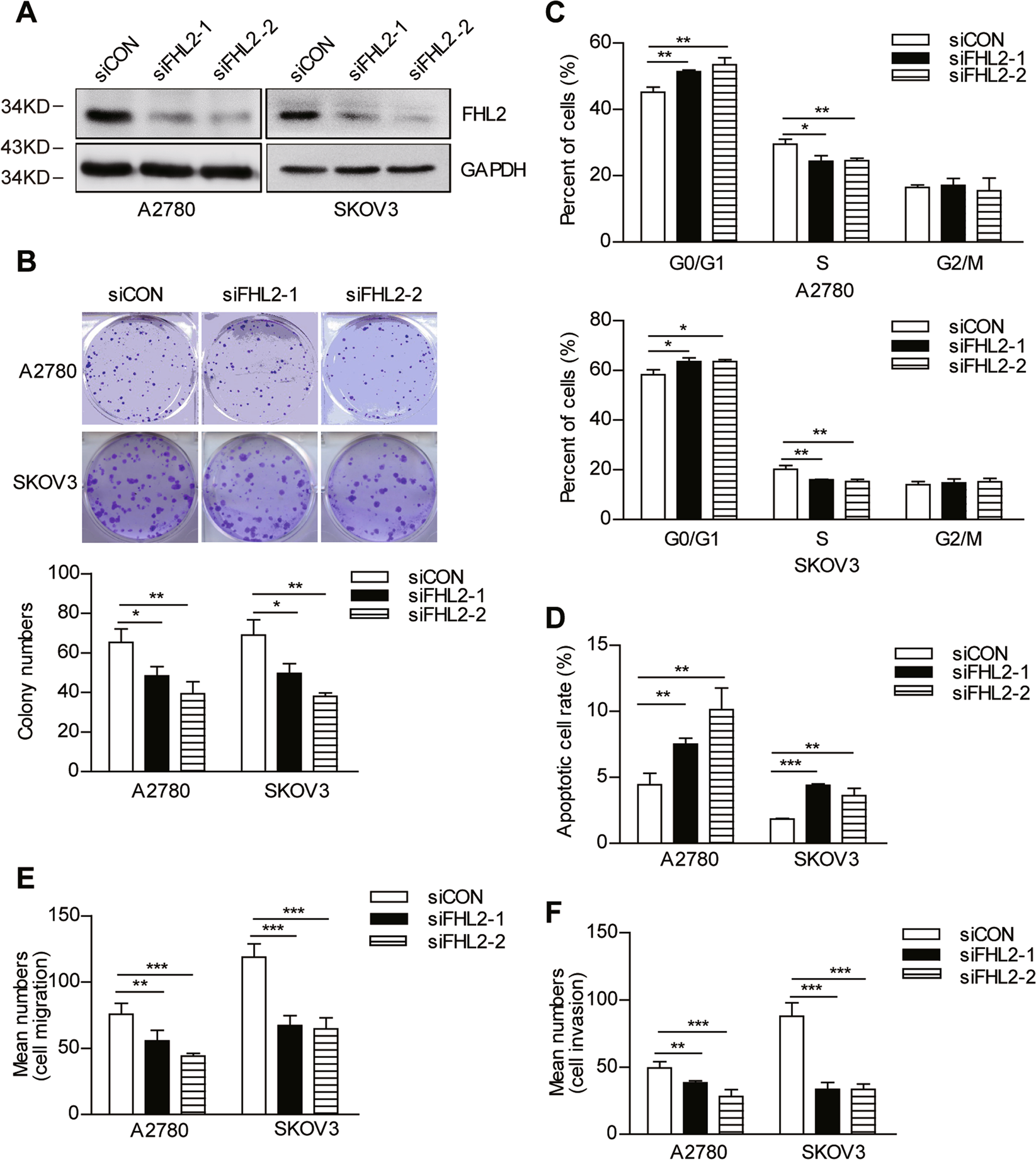
Fig. 6: Silencing FHL2 reduces proliferation, migration, and invasion of OC cells.
From: RETRACTED ARTICLE: miR-340-FHL2 axis inhibits cell growth and metastasis in ovarian cancer

A2780 and SKOV3 cells were transfected with siFHL2 or siCON. a FHL2 expression was detected by western blot. b Cell proliferation was determined by colony formation assay. c Cell cycle was determined by flow cytometry. d Cell apoptotic rate was increased in siFHL2 knockdown cells by flow cytometry of cells with Annexin V-PE/7AA-D double staining. Silencing FHL2 expression markedly reduced the ability of migration (e) and invasion (f) in OC cells. Data are shown as means ± SD from three independent experiments. *P < 0.05, **P < 0.01, ***P < 0.001 by Student’s t-tests