Fig. 5: The effects of oridonin on AKT-mTOR-AMPKα and P21 signalling pathways.
From: Oridonin protects against cardiac hypertrophy by promoting P21-related autophagy

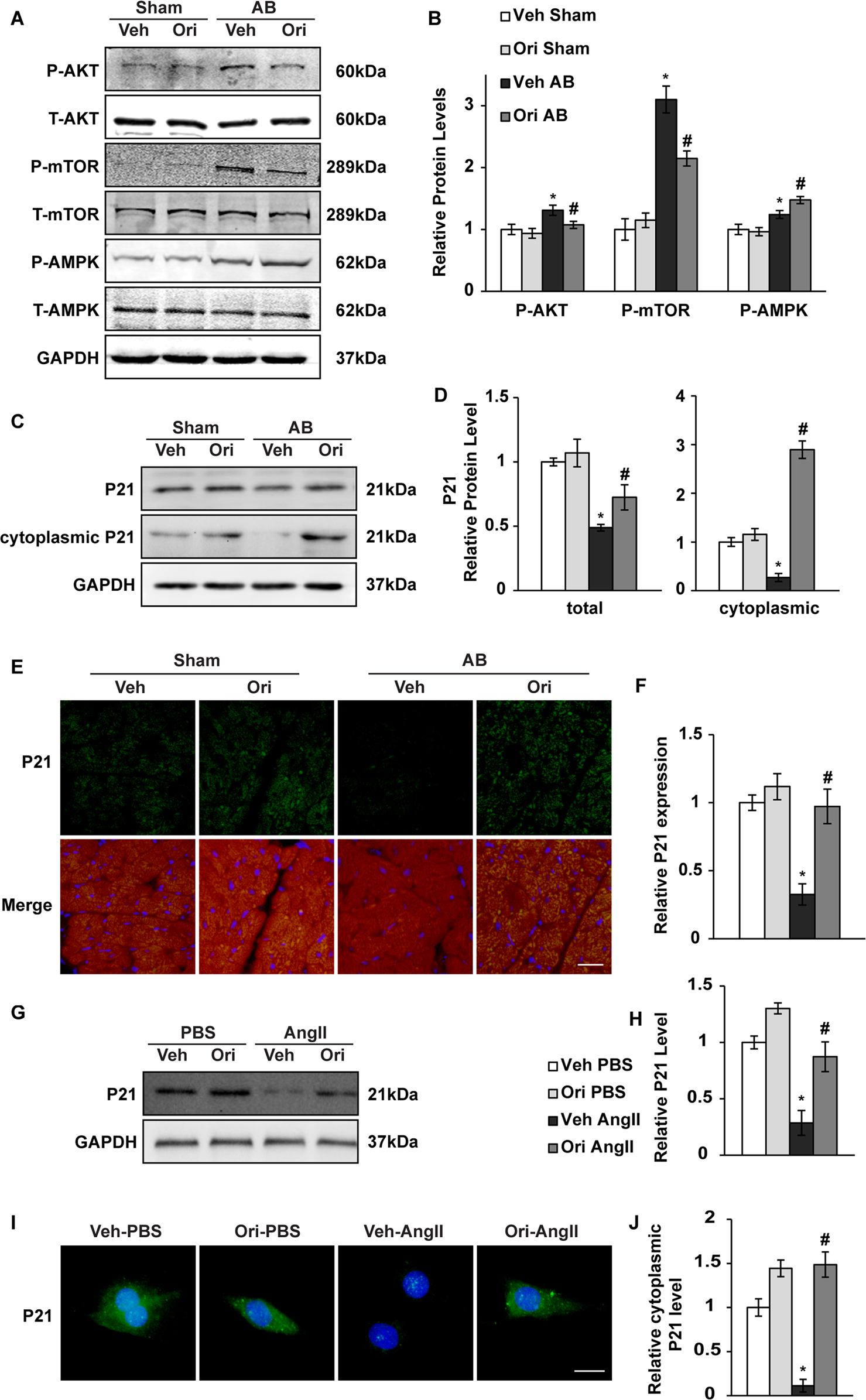
a, b Representative Western blot analyses of P-AKT, T-AKT, P-mTOR, T-mTOR, P-AMPK and T-AMPK (n = 6). c, d The relative protein expression level of P21 in heart tissue and cytoplasm (n = 6). e, f Immunofluorescence analysis of P21 in mouse hearts (scale bar: 20 μm, n = 6). *P < 0.05 versus vehicle-sham. #P < 0.05 versus vehicle-AB. g, h The relative protein expression level of P21 in NRCMs with Ang II stimulation (n = 6). i, j Immunofluorescence analysis of P21 in NRCMs (scale bar: 20 μm, n = 6). *P < 0.05 versus vehicle-PBS. #P < 0.05 versus vehicle-Ang II