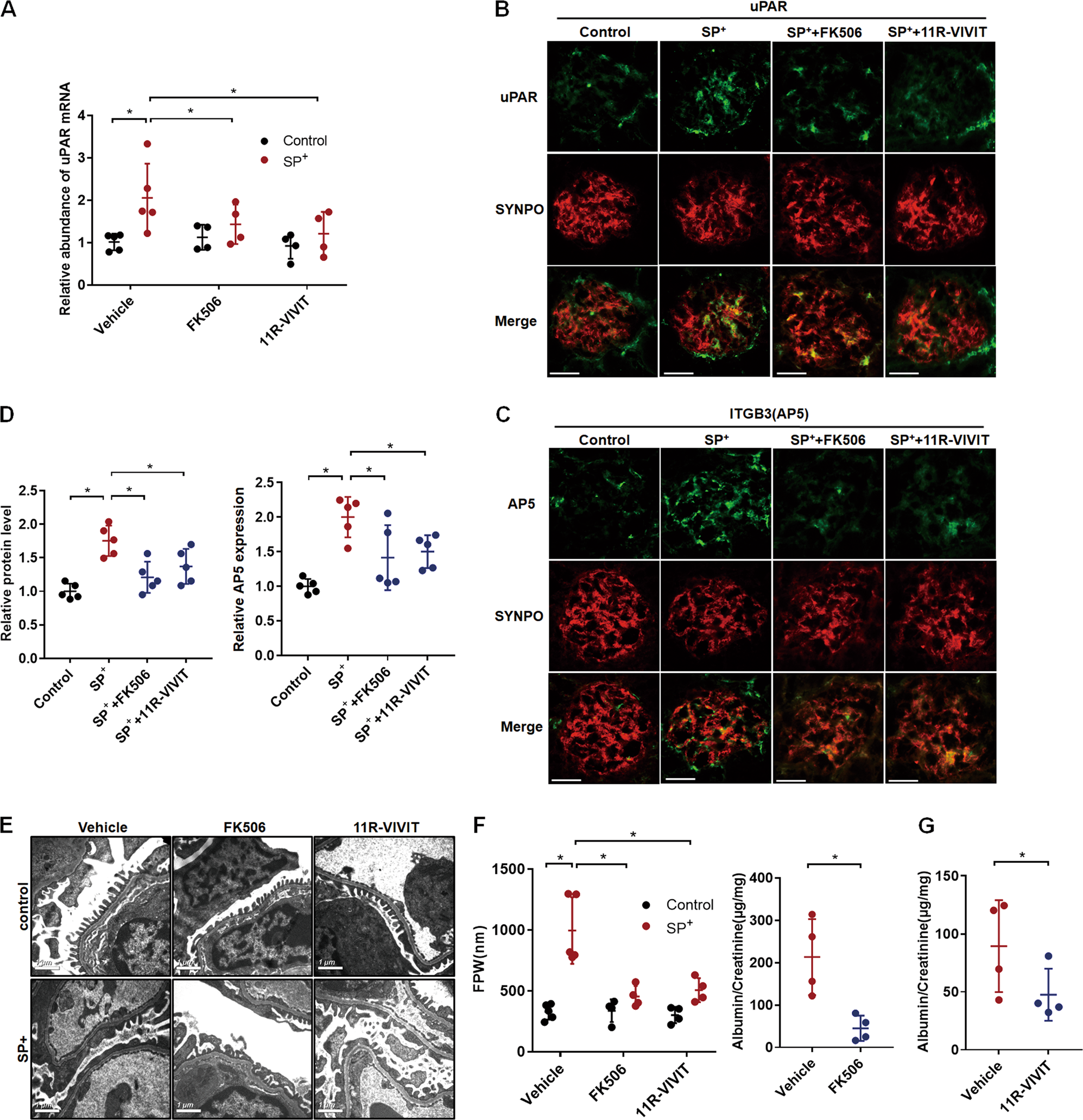
Fig. 2: miR-30 sponge-induced uPAR-ITGB3 activation and podocyte injury were blocked by FK506 and 11R-VIVIT.

a qRT-PCR analysis of uPAR in the isolated glomeruli from the SP+ mice that were untreated or treated with FK506 or 11R-VIVIT, indicating that miR-30 sponge-induced upregulation of uPAR mRNA can be inhibited by FK506 or 11R-VIVIT. Two-way ANOVA, *P < 0.05. b, c IF staining of uPAR, active ITGB3 and synaptopodin in podocytes of the SP+ mice untreated or treated with FK506 and 11R-VIVIT. Magnification in ×600. d Quantifications of the results in (b, c), indicating that both FK506 and 11R-VIVIT attenuated uPAR-ITGB3 activity. Two-way ANOVA, *P < 0.05. e EM showed that foot process effacement was partially alleviated by FK506 and 11R-VIVIT in the SP+ mice. Two-way ANOVA, *P < 0.05. f, g FK506 and 11R-VIVIT both significantly reduced albuminuria in the SP+ mice. Two-tailed student’s T test, *P < 0.05. All values were expressed as the means ± SD. Scale bar = 20 μm. N = 5 in both the control and SP+ groups; N = 4 in both the SP+ + FK506 and SP+ + 11R-VIVIT groups