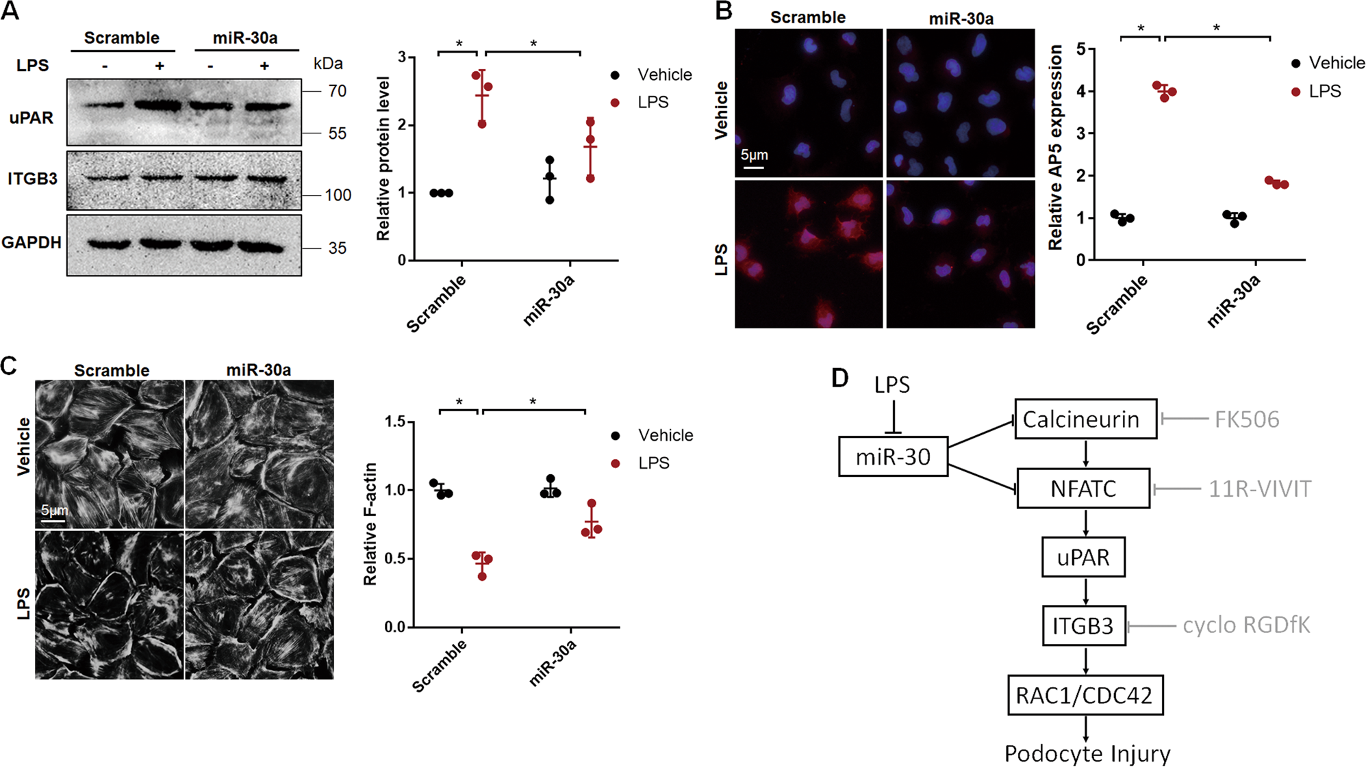
Fig. 8: miR-30a overexpression ameliorated uPAR-ITGB3 activation and podocyte injury in cultured podocytes.

a Western blotting of uPAR and ITGB3 revealed that uPAR was upregulated by LPS, while exogenous miR-30a transfection prevented LPS-induced uPAR upregulation; in contrast, ITGB3 expression was not affected in the treatments. Quantification based on three independent experiments was shown on the right. b IF staining of AP5 indicated that miR-30a mimic inhibited LPS-induced ITGB3 activation (Magnification in ×600). (c) Phalloidin staining showing that LPS induced F-actin fiber loss in the cells, which it could be ameliorated by miR-30a. The quantifications of the results in (a–c) were each on the right, and Two-way ANOVA was used for the comparison with *P < 0.05 considered statistically significant. Cells were treated with 20 μg/ml LPS or vehicle for 24 h before harvest. All values were expressed as the means ± SD. d The relationship among miR-30, uPAR-ITGB3 pathway, calcineurin-NFATC pathway, and the actions of FK506, 11R-VIVIT and cyclo-RGDfK