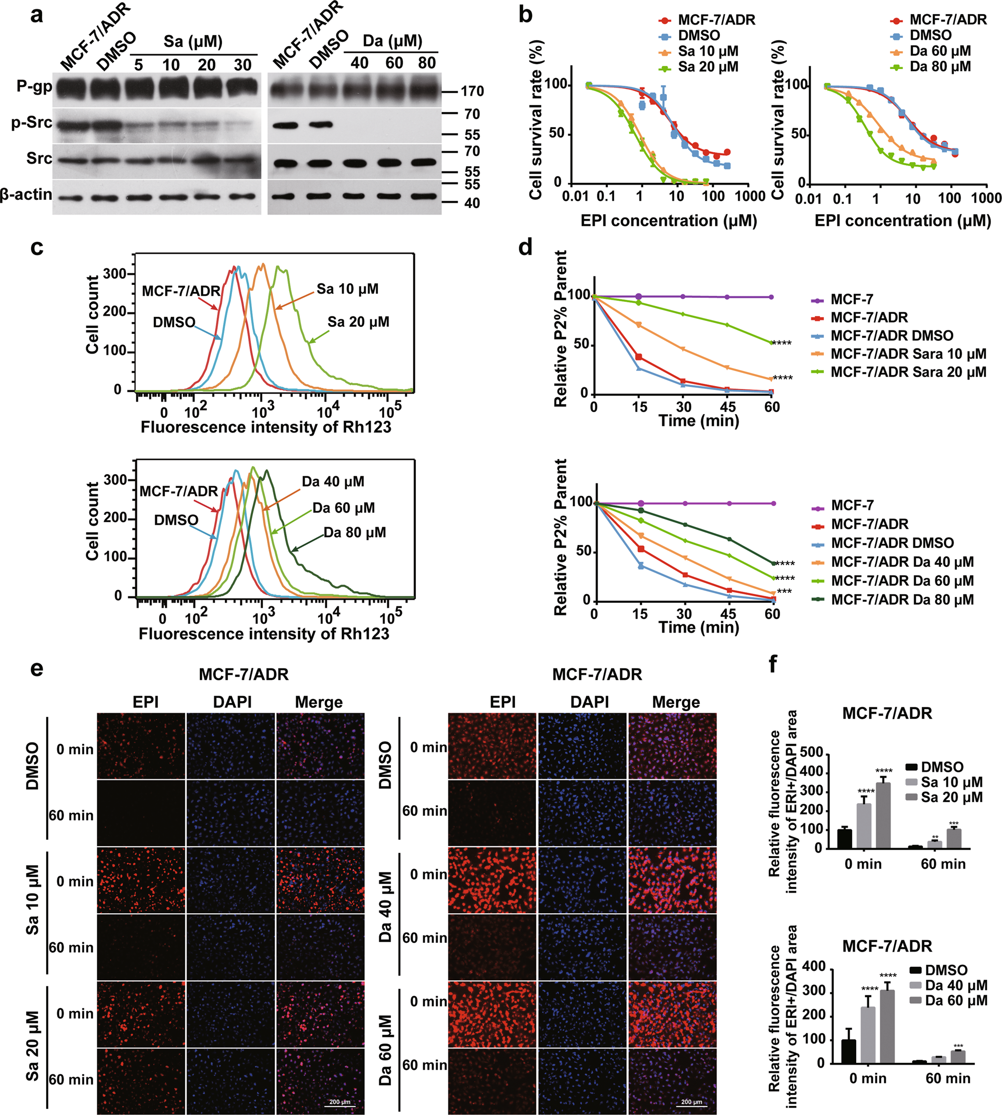
Fig. 3: Inhibition of Src kinase activity increases chemosensitivity in MDR cells.

a Western blotting analysis of the expression of P-gp, total Src, and phosphorylated Src in drug-resistant cancer cells after Saracatinib or Dasatinib treatment for 24 h. b Treatment with Src inhibitors in MDR cells significantly enhanced drug sensitivity to EPI in comparison with control cells. The cells were pretreated with Src inhibitors for 24 h, then different concentrations of EPI were added into cells, and drug sensitivity assay was performed by CCK8-based assay as described above. Values were expressed as mean ± SD from three independent experiment. c Inhibition of Src activity by two inhibitors in resistant cells enhanced intracellular Rh123 retention in comparison with wild-type and control cells as measured by flow cytometry. d Src inhibitors treatment significantly decreases the efflux rate of Rh123 compared with control cells. Data were presented as mean ± SD, statistical analysis was performed using two-way ANOVA, ***P < 0.001, ****P < 0.0001 vs. solvent control. e Src inhibitors treatment significantly increased cellular EPI retention compared with control cells. f Quantification of EPI fluorescence intensity in Fig. 3e by using Image J (NIH, Bethesda, MD, USA) software. ***P < 0.001 vs. DMSO control, data are presented as mean ± SD, statistical analysis was calculated by two-way ANOVA