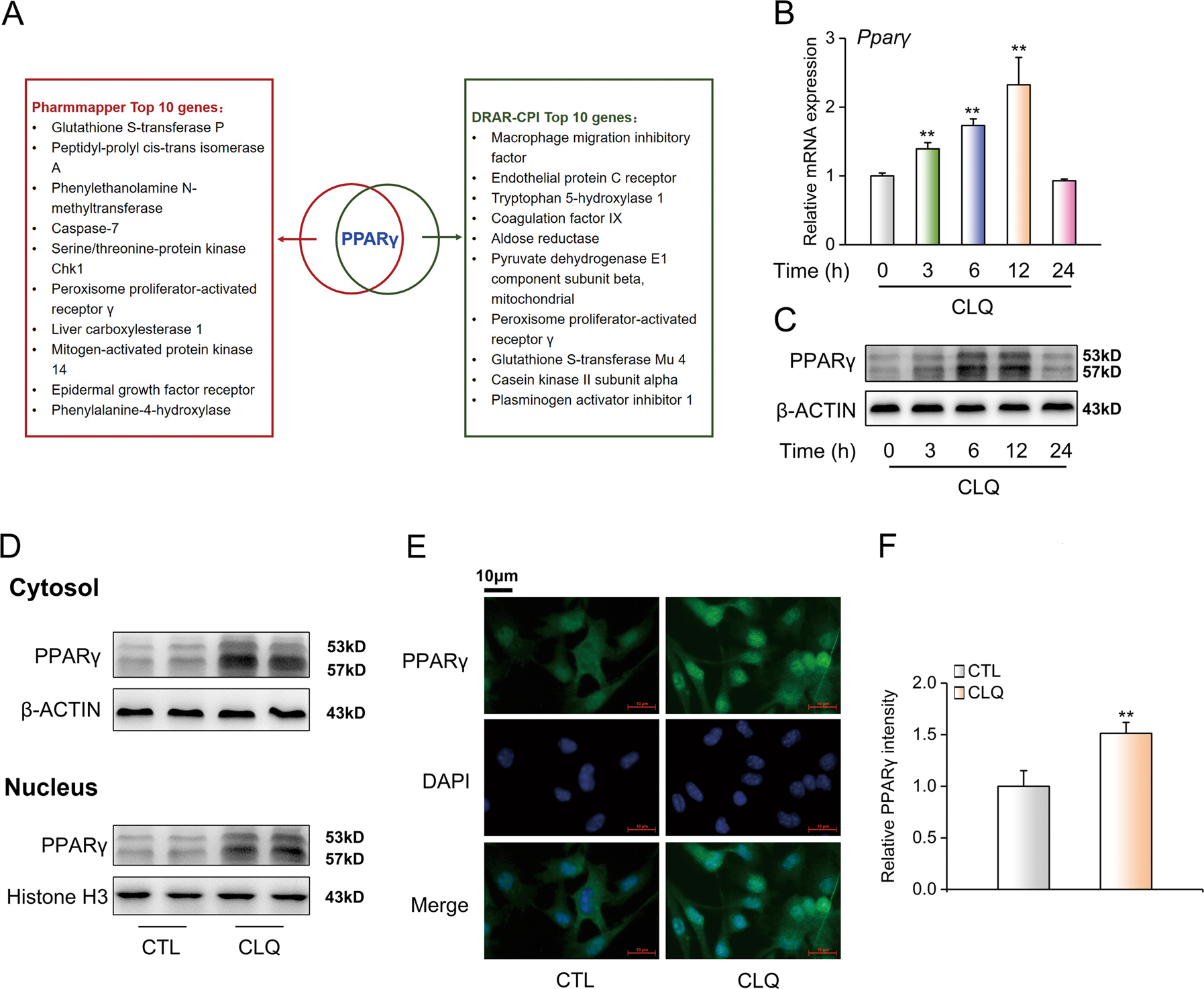
Fig. 5: Bioinformatic analyses identify PPARγ as a potential drug target of CLQ.

a A cluster of the top 10 candidates from bioinformatics analyses using PharmMapper and DRAR-CPI software. To investigate the effect of CLQ on PPARγ expression, B16F10 cells were treated with 1.5 μM CLQ for the indicated time-points. b RT-qPCR and (c) Western blot analyses of total PPARγ expression levels. **P < 0.01 vs. 0 h. B16F10 cells were treated with 1.5 μM CLQ for 12 h. d Protein levels of cytosolic and nuclear PPARγ expression. e Immunofluorescence analysis of PPARγ protein expression in B16F10 cells. f Quantitative data of (e). All values are presented as the mean ± SD from at least three separate experiments. **P < 0.01 vs. CTL