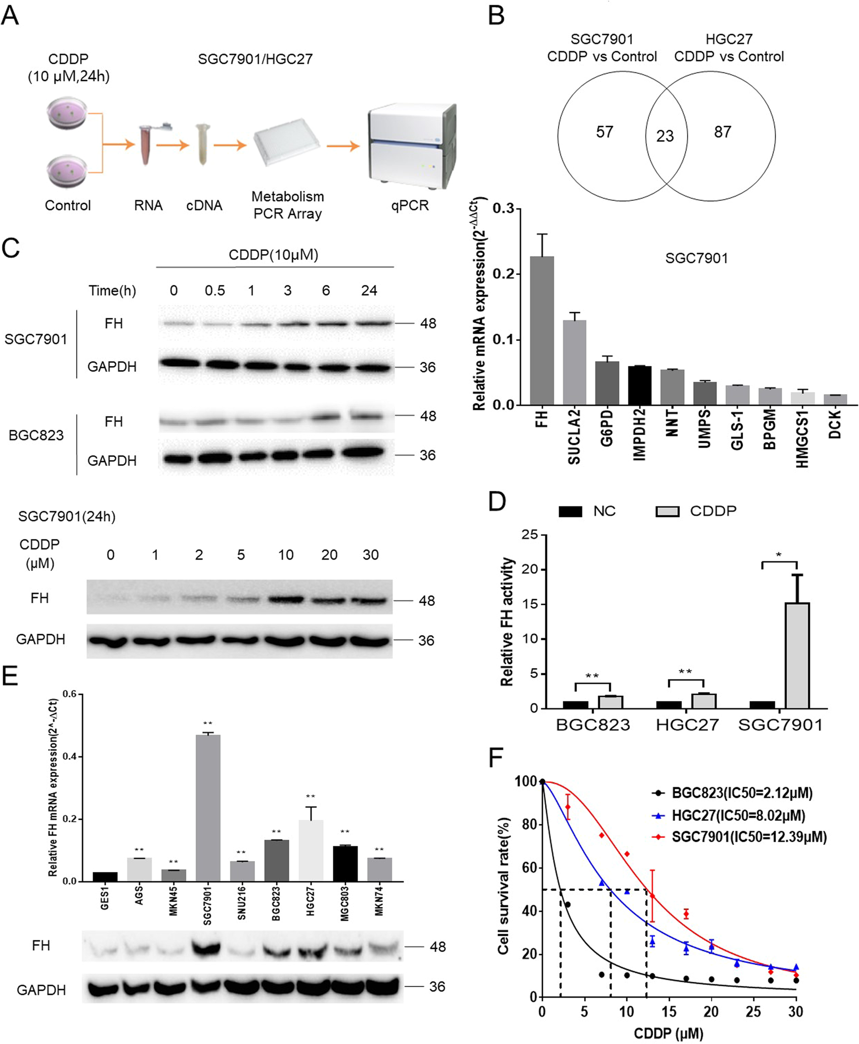
Fig. 1: FH was related to CDDP sensitivity in GC.

a The Metabolism Array workflow to identify differentially expressed genes between CDDP-treated SGC7901 and HGC27 cells and negative control cells. b Venn diagram of the differentially expressed genes (P < 0.05) between control cells and two CDDP-treated GC cell lines, demonstrating that FH was the most differentially expressed among the 23 genes that were differentially expressed in both groups. FH was reconfirmed as the most significantly differentially expressed gene among the 23 differentially expressed genes in SGC7901 cells. Data are presented as the mean ± s.d. (n = 3). c FH expression gradually increased along the time or concentration gradient of CDDP in GC cell lines. d FH activity was increased in the indicated cells after CDDP treatment (*P < 0.05, **P < 0.01, Student’s t-test). Data are presented as the mean ± s.d. (n = 3). e qPCR and immunoblotting analysis of FH expression in one gastric epithelial cell line and eight GC cell lines (**P < 0.01, Student’s t-test). Data are presented as the mean ± s.d. (n = 3). f The IC50 values for CDDP in three GC cell lines increased following the trend in the FH expression level