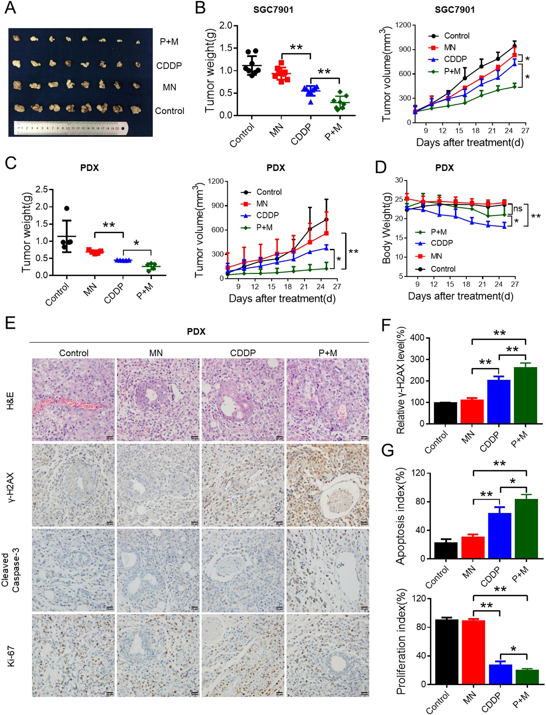
Fig. 5: The combination of MN and CDDP inhibited GC growth in vivo.

a SGC7901 cells (2 × 106) were injected subcutaneously into nude mice. After the tumor volumes in the control group reached 100 mm3, the mice were treated with MN, CDDP or the combination (M+P). Images of tumors derived from the groups described above are shown. b The tumor weights and tumor growth curves of the indicated groups of mice were measured and generated, respectively (*P < 0.05, **P < 0.01, Student’s t-test). Data are presented as the mean ± s.d. (n = 8). c The tumor weights and tumor growth curves of PDX model mice treated with MN, CDDP or the combination were measured and recorded for 26 days (*P < 0.05, **P < 0.01, Student’s t-test). Data are presented as the mean ± s.d. (n = 5). d The body weights of PDX model mice in the indicated groups were measured and recorded for 26 days (*P < 0.05, **P < 0.01, Student’s t-test). e Paraffin-embedded tumor sections derived from PDX tumors were stained with H&E, and antibodies specific for γ-H2AX, cleaved caspase-3 and Ki-67 (scale bar: 20 μm). f The relative γ-H2AX level was measured by quantification of γ-H2AX (**P < 0.01, Student’s t-test). Data are presented as the mean ± s.d. (n = 5). g The apoptosis index and proliferation index were measured by quantification of cleaved-caspase 3 and Ki-67 levels respectively (*P < 0.05, **P < 0.01, Student’s t-test). Data are presented as the mean ± s.d. (n = 5). The animal studies were performed in biological triplicate