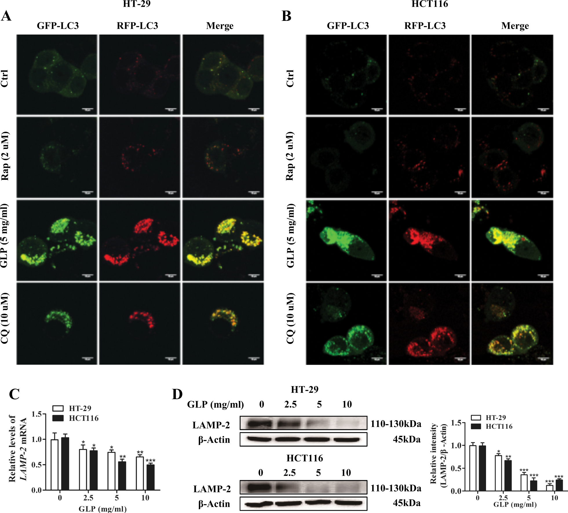
Fig. 3: GLP inhibits autophagosome-lysosome fusion in CRC cells.

a, b HT-29 (a) and HCT116 (b) cells were transfected with mRFP-GFP-LC3 adenovirus and treated with Rap (2 μM), GLP (5 mg/ml), or CQ (10 μM) for 24 h, respectively. Cells were observed to distinguish between autophagosome (yellow puncta) and autolysosome (red puncta) after colocalization analysis using a confocal microscope. Scale bar: 10 µm. c Quantification of the mRNA expression level of LAMP-2 in HT-29 and HCT116 cells upon treatment with GLP at indicated concentrations for 24 h. d Western blotting analysis of LAMP-2 protein expression in CRC cells upon GLP treatment for 24 h. The relative intensity of LAMP-2 was calculated after normalization against β-Actin. Data are presented as the mean ± SE from three independent experiments. *P < 0.05; **P < 0.01; ***P < 0.001 compared with untreated cells