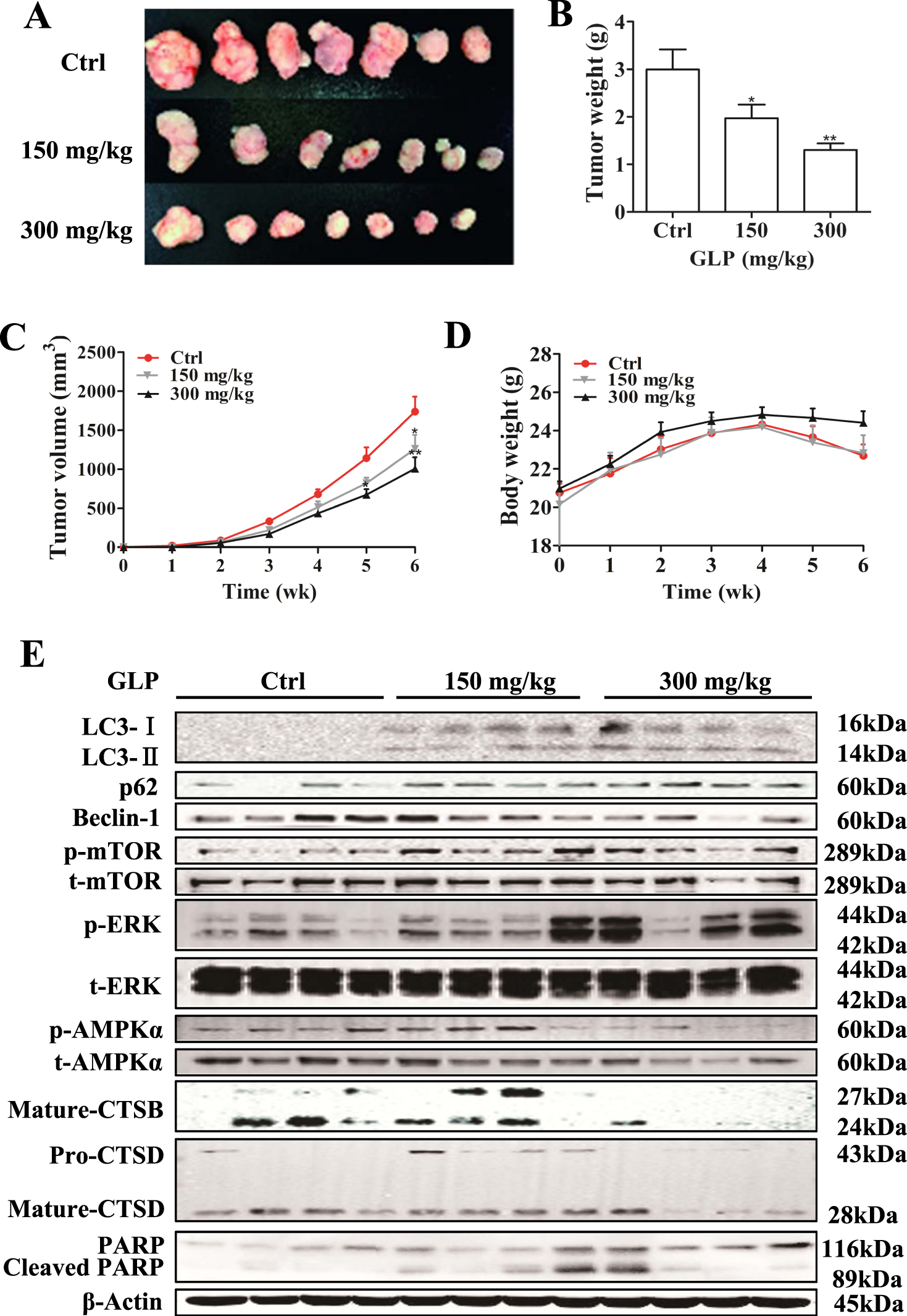
Fig. 8: GLP inhibits tumor growth and inhibits autophagy in HT-29 xenograft nude mice.

a Image of the tumor samples from each group at necropsy: control; 150 mg/kg and 300 mg/kg. b Average final tumor weight of each group. c Growth curve of tumor volume in nude mice. d Effect of GLP treatment on body weight of nude mice. e Expression of LC3, p62, Beclin-1, p-mTOR, p-AMPKα, p-MAPK/ERK, Mature-CTSB, and Mature-CTSD in xenograft tumor at protein levels was determined by western blotting. β-Actin used as internal control. Data are presented as the mean ± SE from 7 xenograft tumor samples of each group. *P < 0.05; **P < 0.01; ***P < 0.001 compared with control group