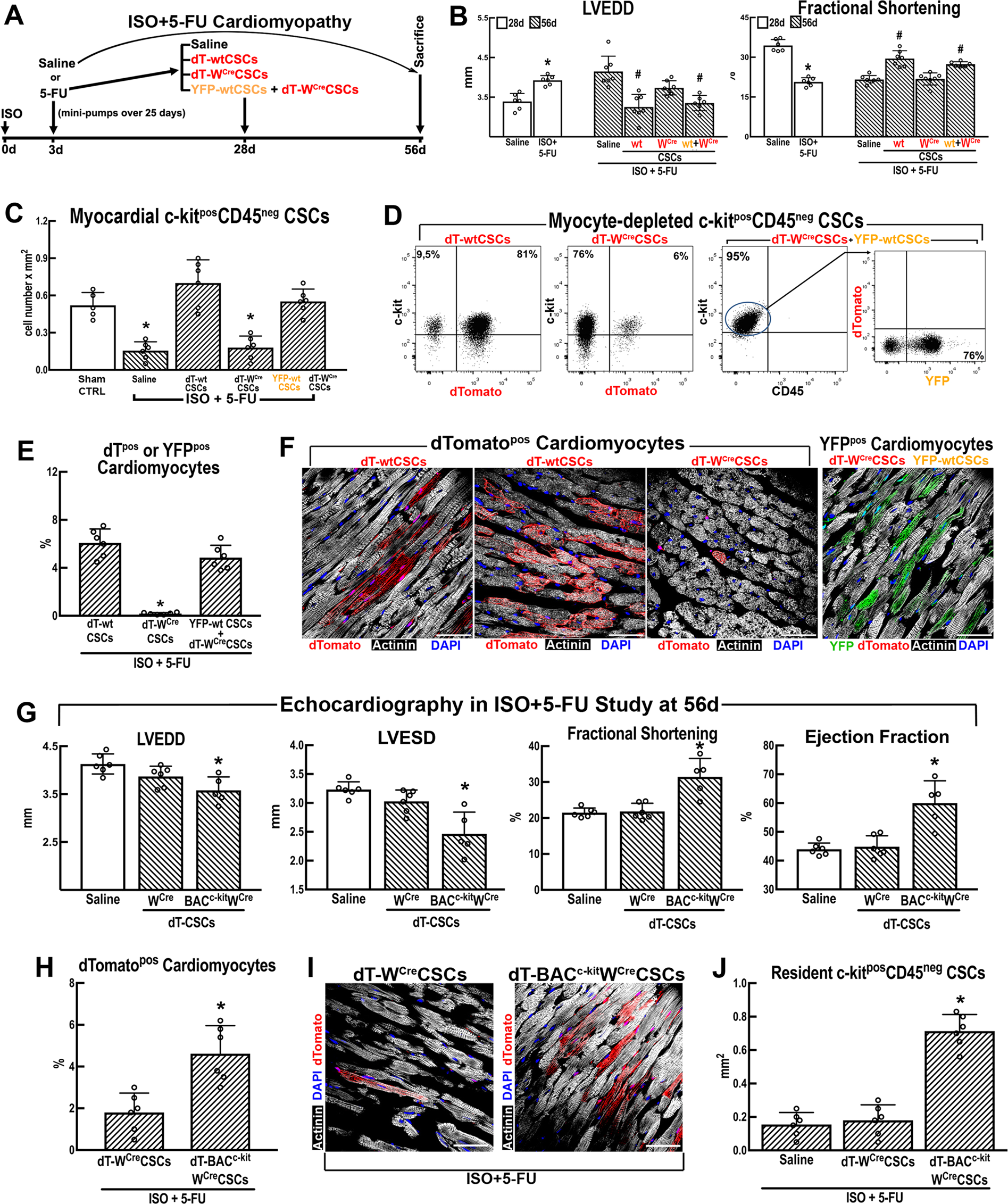
Fig. 7: c-kit haploinsufficiency impairs the regenerative potential of c-kitCre/+ CSCs in vivo.

a Schematic of ISO + 5-FU cardiomyopathy study design. b LVEDD and LV Fractional Shortening representative images by Echo in male wild-type C57BL/6J mice 28 days after saline or ISO + 5-FU (white bars) and 56 days after ISO + 5-FU administration treated with tail vein injections of saline (n = 6), dT-wtCSCs (n = 7), dT-WCreCSCs (n = 7), or YFP-wtCSCs+dT-WCreCSCs (n = 6). *p < 0.05 vs. Saline and #p < 0.05 vs. ISO + 5-FU (one-way ANOVA analysis with Tukey’s multiple comparison test). c Myocardial ckitposCD45negCSC number in the different groups of animals as above. *p < 0.05 vs. all (except*) (one-way ANOVA analysis with Tukey’s multiple comparison test). n = 5 for sham control (CTRL) and n = 6 for ISO + 5-FU groups (one-way ANOVA analysis with Tukey’s multiple comparison test). d Flow cytometric analysis of dTomatopos (or YFPpos) cell fraction within the c-kitposCD45neg CSC compartment 28 days after CSC injections in mice with ISO + 5-FU cardiomyopathy. N = 8 per group. e Bar graph showing cumulative data of CSC-derived Tomatopos or YFPpos CMs in mice with ISO + 5-FU cardiomyopathy. *p < 0.05 vs. all (n = 6) (one-way ANOVA analysis with Tukey’s multiple comparison test). f Confocal microscopy representative images of CSC-derived newly formed dTomatopos (or YFPpos) CMs after the respective CSC injection in mice with ISO + 5-FU cardiomyopathy (scale bar 50 μm). In dT-wtCSC-treated hearts, CSC-derived newly formed dT(Tomato)pos CMs were several times detected as spots of apparent clonal amplification (mid panel). g Echocardiographic data and LV images at 56 days after ISO + 5-FU treatment and 28 days after either saline (n = 6), WCreCSCs (n = 6), or BACc-kitWCreCSCs (n = 5) injection; *p < 0.05 vs. all (one-way ANOVA analysis with Tukey’s multiple comparison test). h, i Percentage of CSC-derived dTomatopos CMs in ISO + 5-FU cardiomyopathy (left); *p < 0.05 vs. WCreCSCs (n = 6) (one-way ANOVA analysis with Tukey’s multiple comparison test); (right) confocal microscopy representative images of CSC-derived newly formed dTomatopos CMs after the respective CSC injection in ISO + 5-FU cardiomyopathy. j Myocardial c-kitposCD45negCD31negCSC number in the different groups of animals with ISO + 5-FU cardiomyopathy. *p < 0.05 vs. all (n = 6) (one-way ANOVA analysis with Tukey’s multiple comparison test). Scale bars = 50 μm. All data are mean ± SD