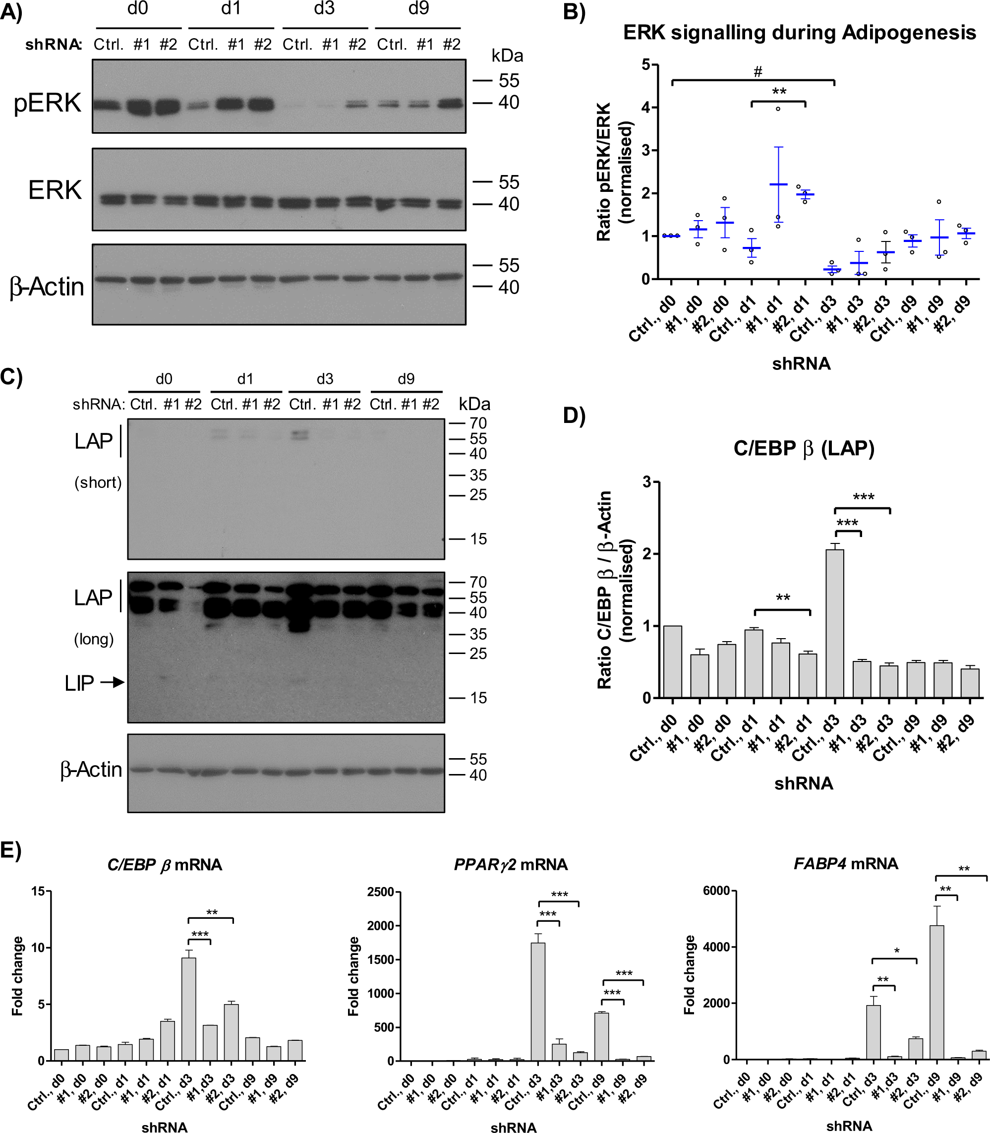
Fig. 4: Effects of Sprouty1 KD on adipogenesis.

a Western blot analysis of ERK activation in differentiating Sprouty1 KD ASCs. β-actin served as input control. Molecular masses are given in kDa. Representative result of n = 3 independent experiments (i.e., donors). b Ratio of pERK/ERK during adipogenesis in Sprouty1 KD ASCs derived from n = 3 different donors. Values are expressed as mean ± SEM. Statistical comparison was done using the two-tailed unpaired (indicated by *) or the paired (indicated by #) t-test. c Western blot analysis of C/EBP β (LAP and LIP isoforms) in differentiating Sprouty1 KD ASCs. β-actin served as input control. Molecular masses are given in kDa. Representative result of n = 3 independent experiments (i.e., donors). short: short exposure (90 sec); long: long exposure (1 h); d Densitometric quantification of the LAP isoform corresponding to the result shown in c). Values are expressed as mean ± SEM, n = 3. Statistical comparison was done using the two-tailed unpaired t-test. e mRNA expression analysis using RT-qPCR of key factors during adipogenic differentiation as indicated. Representative result of n = 3 independent experiments (i.e., donors). Values are expressed as mean ± SEM. Statistical comparison was done employing the two-tailed unpaired t-test