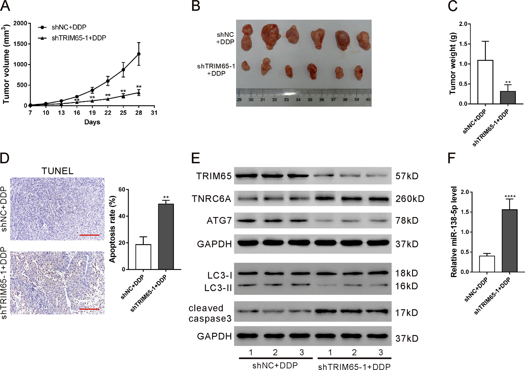
Fig. 5: Knockdown of TRIM65 inhibited cisplatin-resistant tumor growth in vivo.

BALB/c nude mice were injected with A549/DDP cells (5 × 106) transduced with shTRIM65–1 and shNC, respectively (n = 6 per group). After 1 week (Day 7), the mice were intraperitoneally administered with cisplatin (5 mg/kg) every week for 3 weeks. a Tumor volume was estimated every 3 days. b–f On Day 28, the xenografts were resected (b) and weighed (c). TUNEL (d), western blotting (e) and real-time PCR (f) analyses were done to assess cell apoptosis rate, protein expression and miR-138-5p level, respectively. **P < 0.01, ****P < 0.0001