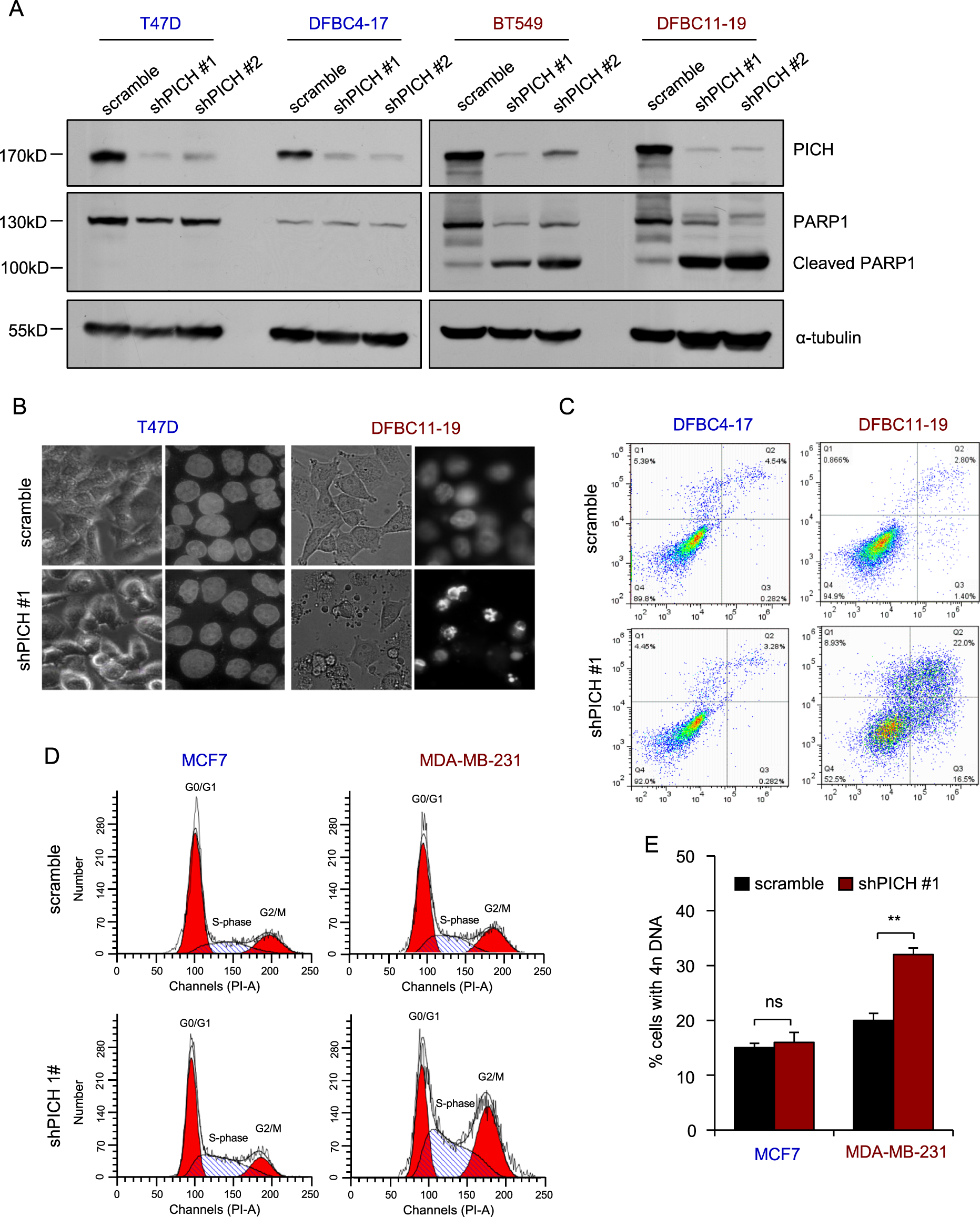
Fig. 3: Downregulation of PICH expression induces apoptosis and impairs mitosis in TNBC cells.
From: Loss of PICH promotes chromosome instability and cell death in triple-negative breast cancer

a Immunoblotting analysis for the indicated proteins in triple negative (BT549, DFBC11–19) and ER/PR+ (T47D, DFBC4–17) breast cancer cells overexpressing control shRNA or shPICH. b Effect of PICH knockdown on DNA fragmentation. The nuclei of DFBC11–19 and T47D cells overexpressing control shRNA or shPICH were stained with DAPI. The bright and punctate staining indicates DNA fragmentation. c Effect of PICH knockdown on the apoptosis of DFBC11–19 and DFBC4–17 primary breast cancer cells stained with an Annexin V detection kit. The percentage of apoptotic (Annexin V-positive) cells is indicated. d Effect of PICH knockdown on the accumulation of cells with 4n DNA content. MDA-MB-231 and MCF7 cells overexpressing control shRNA or shPICH were stained with PI for cell cycle analysis. The graph shows representative cell cycle histograms. e Quantification of the percentage of cells with 4n DNA upon PICH knockdown. The bar graph indicates means ± SD for three experiments. **P < 0.01; ns, not significant. Student’s t-test