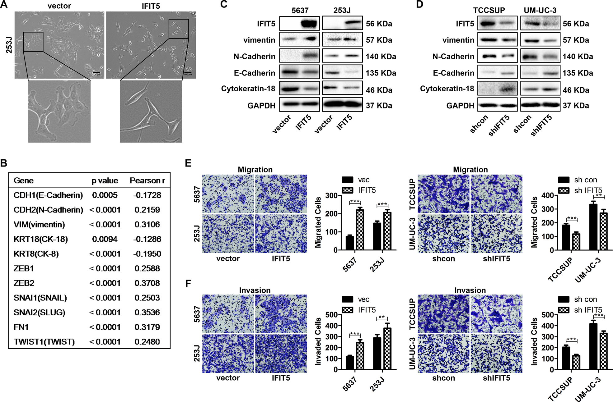
Fig. 2: IFIT5 induces EMT to promote cell migration and invasion of BCa cells.
From: The roles and mechanism of IFIT5 in bladder cancer epithelial–mesenchymal transition and progression

a Morphological changes of 253 J cells with OE of IFIT5. b TCGA data shows the expression correlation between IFIT5 and EMT-associated genes in BCa tissues. c OE of IFIT5 in 5637 and 253 J cells induces EMT. d KD of IFIT5 in TCCSUP and UM-UC-3 cells inhibits EMT. e OE of IFIT5 in 5637 and 253 J promotes cell migration, while KD of IFIT5 in TCCSUP and UM-UC-3 inhibits cell migration. f OE of IFIT5 in 5637 and 253 J promotes cell invasion, while KD of IFIT5 in TCCSUP and UM-UC-3 inhibits cell invasion. **P < 0.01, ***P < 0.001