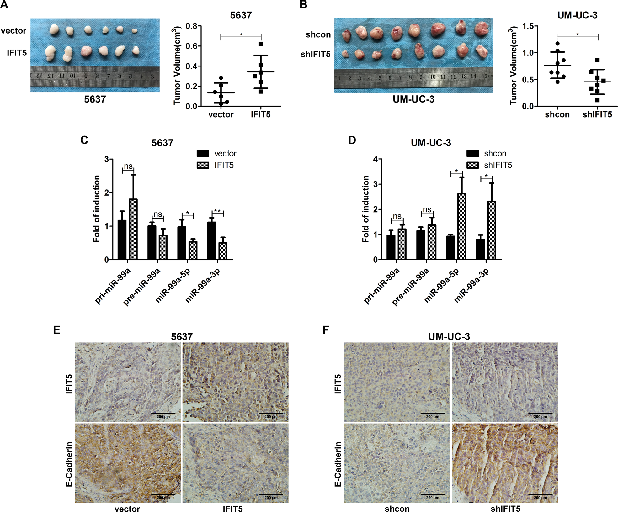
Fig. 7: IFIT5 promotes BCa tumorigenesis and EMT and decreases the expression of mature miR-99a in vivo.
From: The roles and mechanism of IFIT5 in bladder cancer epithelial–mesenchymal transition and progression

a OE of IFIT5 in 5637 promotes tumorigenesis in vivo. b KD of IFIT5 in UM-UC-3 inhibits tumorigenesis in vivo. c OE of IFIT5 decreases the expression of mature miR-99a, but has no effects on the expression of pre-miR-99a and pri-miR-99a in vivo. d KD of IFIT5 increases the expression of mature miR-99a, but has no effects on the expression of pre-miR-99a and pri-miR-99a in vivo. e OE of IFIT5 decreases the expression of E-Cadherin in subcutaneous xenografts. f KD of IFIT5 increases the expression of E-Cadherin in subcutaneous xenografts. *P < 0.05, **P < 0.01, ns: no significance