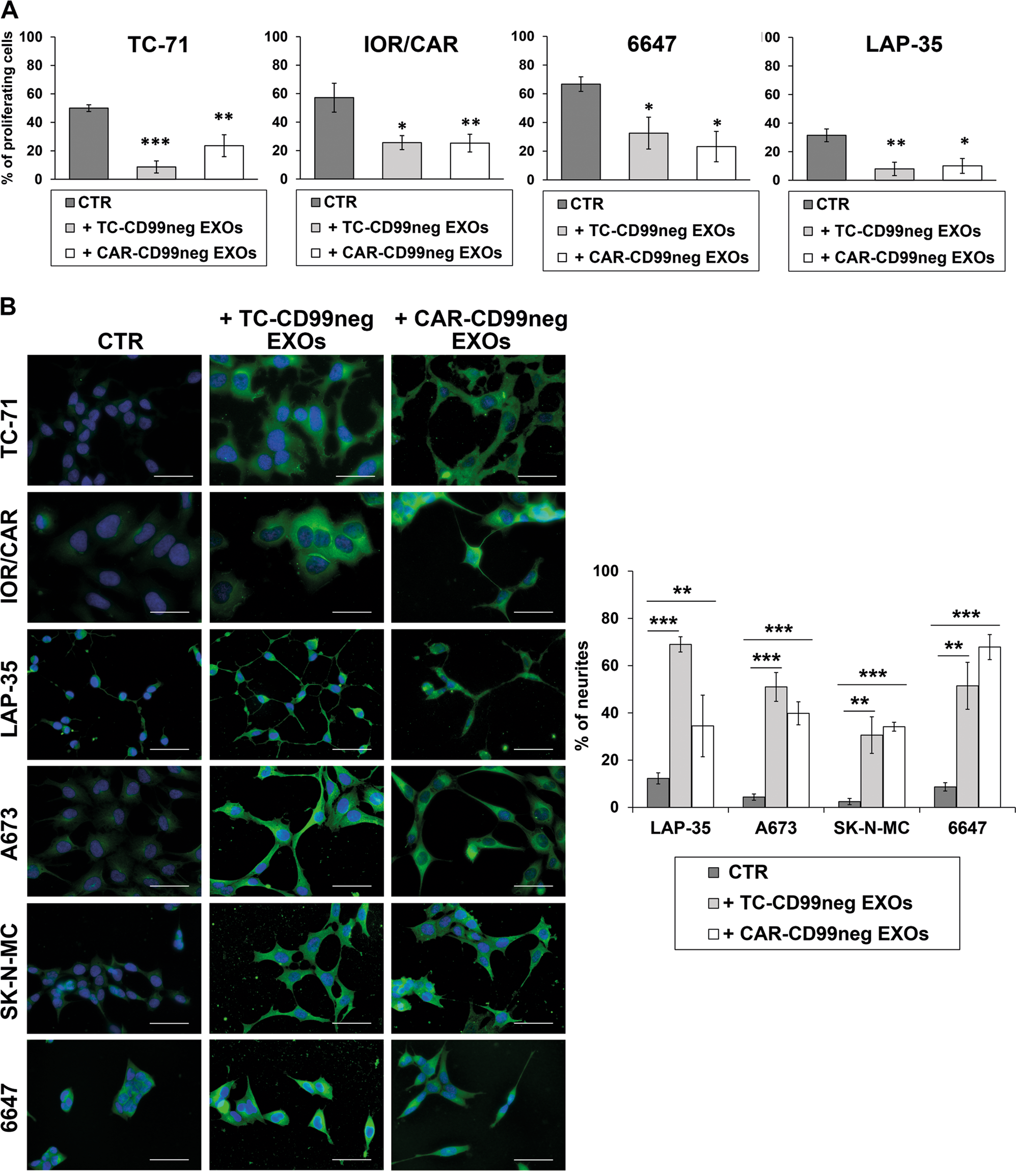
Fig. 2: CD99neg EXOs reduce the proliferation rate and foster neural differentiation in EWS cells.

a Ki-67 immunostaining was performed in a panel of EWS cell lines receiving or not receiving (CTR) CD99neg EXOs obtained from CD99-silenced cells. Ki-67-positive cells were counted, and the percentages are shown. Values are from one experiment representative of two independent biological experiments, with 6–10 fields/each. Columns show the mean values and the bars represent the SE (*p < 0.05, **p < 0.01,***p < 0.001, one-way ANOVA, n = 6–10). b Immunofluorescence staining of β-III Tubulin (green) in EWS cells receiving or not receiving (CTR) CD99neg EXOs isolated from TC-CD99-shRNA or CAR-CD99-shRNA cells. The nuclei were labeled by Hoechst 33258 (blue). Representative images are displayed. Scale bars: 50 µm. Quantitative analysis of neurite outgrowth (%) in EWS cells treated or not treated (−) with TC- or CAR-CD99neg EXOs from CD99-silenced models. Values are from one experiment representative of two independent biological experiments, with 6–10 fields/each. Columns show the mean values and the bars represent the SE (**p < 0.01, ***p < 0.001, one-way ANOVA, n = 6–10)