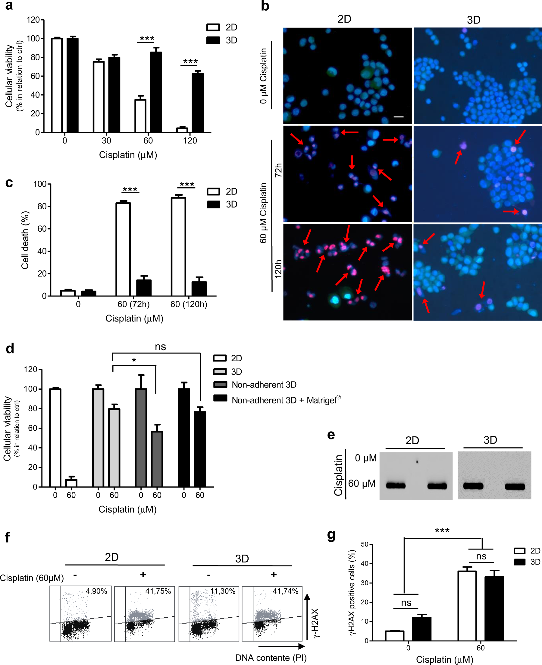
Fig. 1: Three-dimensional (3D)-cultured MCF-7 cells are more resistant to cisplatin than two-dimensional (2D) ones, despite similar amount of induced DNA damage.

a Cellular viability analysis of cells exposure to different doses of cisplatin for 72 h, by XTT assays. b, c Cell death assessment in cells treated with cisplatin for 72 and 120 h, by fluorescence microscopy. A combination of dyes (fluorescein di-acetate, propidium iodide, and Hoechst) was used to distinguish viable cells from those in necrosis or apoptosis. c Cells were counted, and the percentages were plotted on a graph. d Cellular viability assay, in response to 72 h of cisplatin treatment, in MCF-7 cells cultured under 2D, 3D, or non-adherent 3D (with or without media supplemented with 4% Matrigel®) conditions. e Immunodetection of cisplatin–DNA adducts, by slot-blot assays, upon 1 h of treatment. f, g γ-H2AX detection, followed by flow cytometry, for evaluation of DNA damage induced by cisplatin (4 h). In all graphs, the results are presented as mean ± SEM from at least two independent experiments performed in duplicate. Two-way analysis of variance and Bonferroni post hoc test were used for statistical analysis and the differences were considered significant for *P ≤ 0.05 and ***P ≤ 0.001. ns highlights non-significant changes. b The red arrows indicate necrotic cells (type of cell death mostly detected in MCF-7 cells) whose standard staining is characterized by the red nuclei and cytoplasm homogeneously stained with propidium iodide. The white scale bar correspond to 10 μM