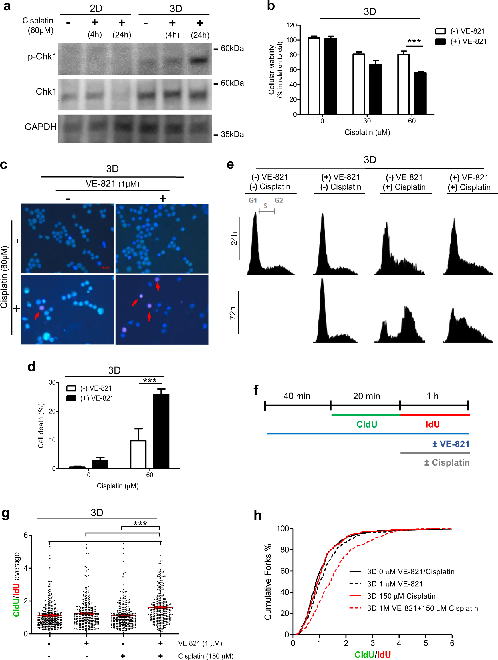
Fig. 5: Three-dimensional (3D)-mediated effects on MCF-7 cells’ response to cisplatin are reversed by ATR inhibition.

a Immunoblots for p-Chk1 (Ser345), total Chk1, and GAPDH (loading control) in protein lysates from cells treated with cisplatin for distinct times, under two-dimensional and 3D culture conditions. b–d 3D-cultured cells treated with 1 μM of VE-821 (ATR pharmacological inhibitor) and different doses of cisplatin for 72 h were evaluated for b cellular viability and cell death rates (c, d) by XTT assays and fluorescent microscopy, respectively. e Cell cycle analysis, through propidium iodide staining followed by flow cytometry, in 3D-cultured cells co-treated with VE-821 (1 μM) and cisplatin (60 μM) for 24 and 72 h. f Scheme of DNA fiber assay performed with cells treated with VE-821 (1 μM) and cisplatin (150 μM). g Average of chlorodeoxyuridine/iododeoxyuridine (CldU/IdU) ratios and h cumulative frequency distribution of the CldU/IdU ratio expressed as the percentage of cumulative forks. g, h For CldU/IdU ratios, ≥150 fibers were considered for each independent experiment. In all graphs, the results are presented as mean ± SEM from at least two independent experiments performed in duplicate. g One-way analysis of variance (ANOVA) followed by Tukey post-test and b, d two-way ANOVA and the Bonferroni post-hoc test were used for statistical analysis and the differences were considered significant for ***P ≤ 0.001