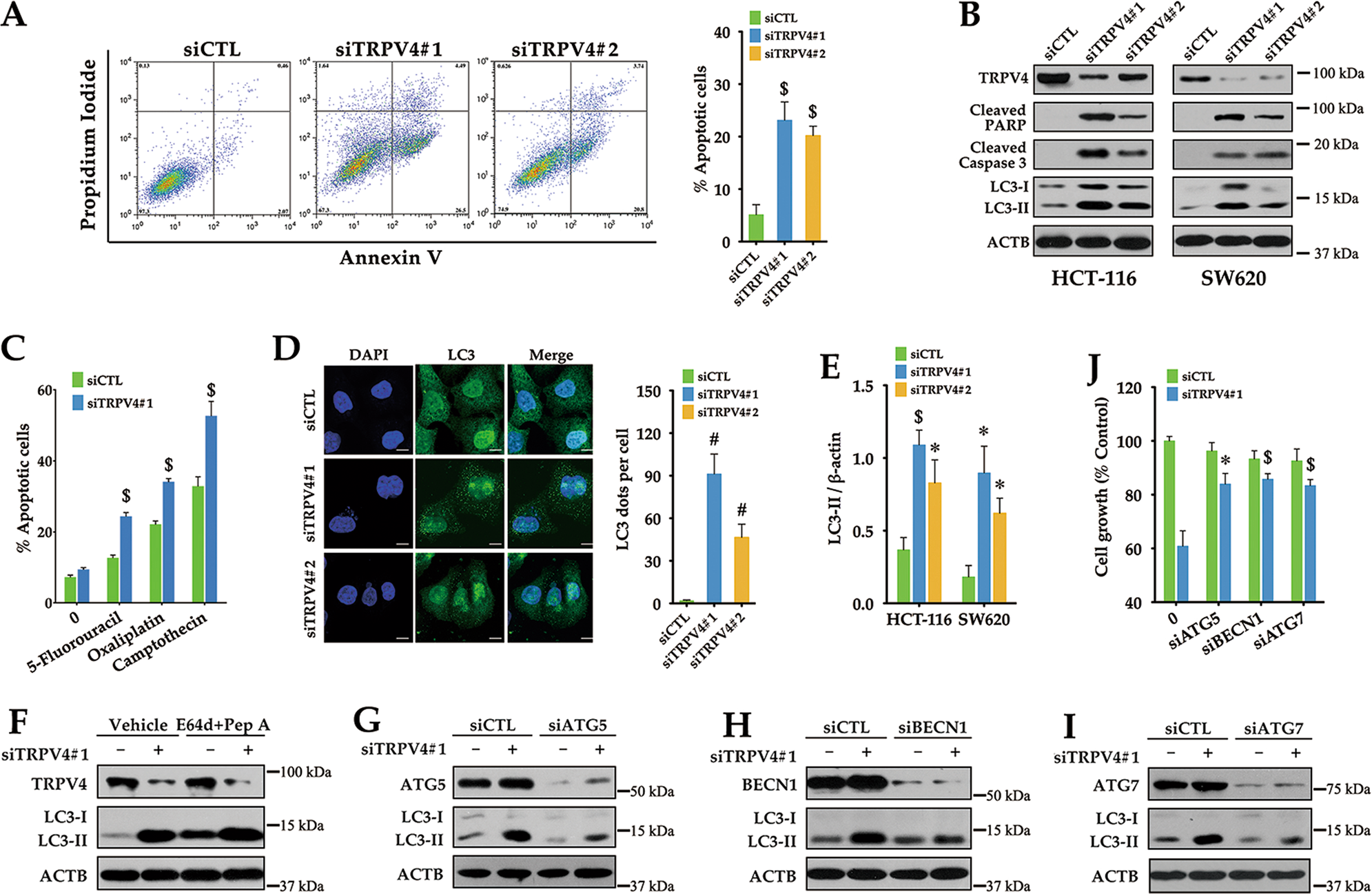
Fig. 5: Silencing of TRPV4 induces apoptosis and autophagy in colon cancer cells.
From: Activation of PTEN by inhibition of TRPV4 suppresses colon cancer development

a The effect of TRPV4 knockdown on apoptosis. HCT-116 cells were transfected with control siRNA (siCTL), TRPV4 siRNA#1(siTRPV4#1) or TRPV4 siRNA#2 (siTRPV4#2) for 72 h, and then apoptosis was determined by Annexin V/PI staining. b Representative western blot analysis of cleaved PARP, cleaved Caspase 3, LC3 and β-actin (ACTB) in TRPV4-silenced HCT-116 or SW620 cells. c The effect of TRPV4 knockdown on anticancer drug-induced apoptosis. HCT-116 cells were transfected with control siRNA (siCTL) or TRPV4 siRNA#1(siTRPV4#1) for 24 h, and then treated with vehicle (0.1% DMSO), 5-fluorouracil (384 μM), oxaliplatin (50 μM) or camptothecin (0.5 μM) for 24 h. Apoptosis was determined by Annexin V/PI staining. d Representative immunofluorescent images showing redistribution of the autophagic marker LC3 dots in TRPV4 knockdown colon cancer cells captured on a confocal microscope. Scale bar: 10 μm. The average number of LC3 dots per cell was counted in more than 5 fields with at least 100 cells for each group. (e) Densitometric analysis normalized to β-actin demonstrating the effect of TRPV4 silencing on LC3-II levels. f Representative western blot analysis demonstrating the effect of lysosomal protease inhibitors E64d plus pepstatin A (Pep A) on TRPV4 silencing induced LC3-II accumulation. HCT-116 cells were transfected with control siRNA (siCTL) or TRPV4 siRNA#1(siTRPV4#1). At 3 h after transfection, cells were treated with 10 μg/ml E64d and Pep A for 69 h. (g, h, i) Representative western blot analysis demonstrating the effects of ATG5 siRNA (g), BECN1 siRNA (h) and ATG7 siRNA (i) on LC3-II levels induced by TRPV4 silencing. HCT-116 cells were transfected with control siRNA (siCTL), TRPV4 siRNA#1 (siTRPV4#1), ATG5 siRNA (siATG5), BECN1 siRNA (siBECN1), ATG7 siRNA (siATG7), siTRPV4#1 plus siATG5, siTRPV4#1 plus siBECN1 or siTRPV4 plus siATG7 for 72 h. j The effects of ATG5 siRNA, BECN1 siRNA, and ATG7 siRNA on the decrease of cell viability induced by TRPV4 silencing. HCT-116 cells were transfected as in (g, h, i) for 72 h. Cell viability was assessed by the MTT assay. All quantitative data shown represent the means ± SEM of at least three independent experiments. *P < 0.05, $P < 0.01, and #P < 0.001, versus the siCTL group (a, c, d, e) or versus the siTRPV4#1 group (j)