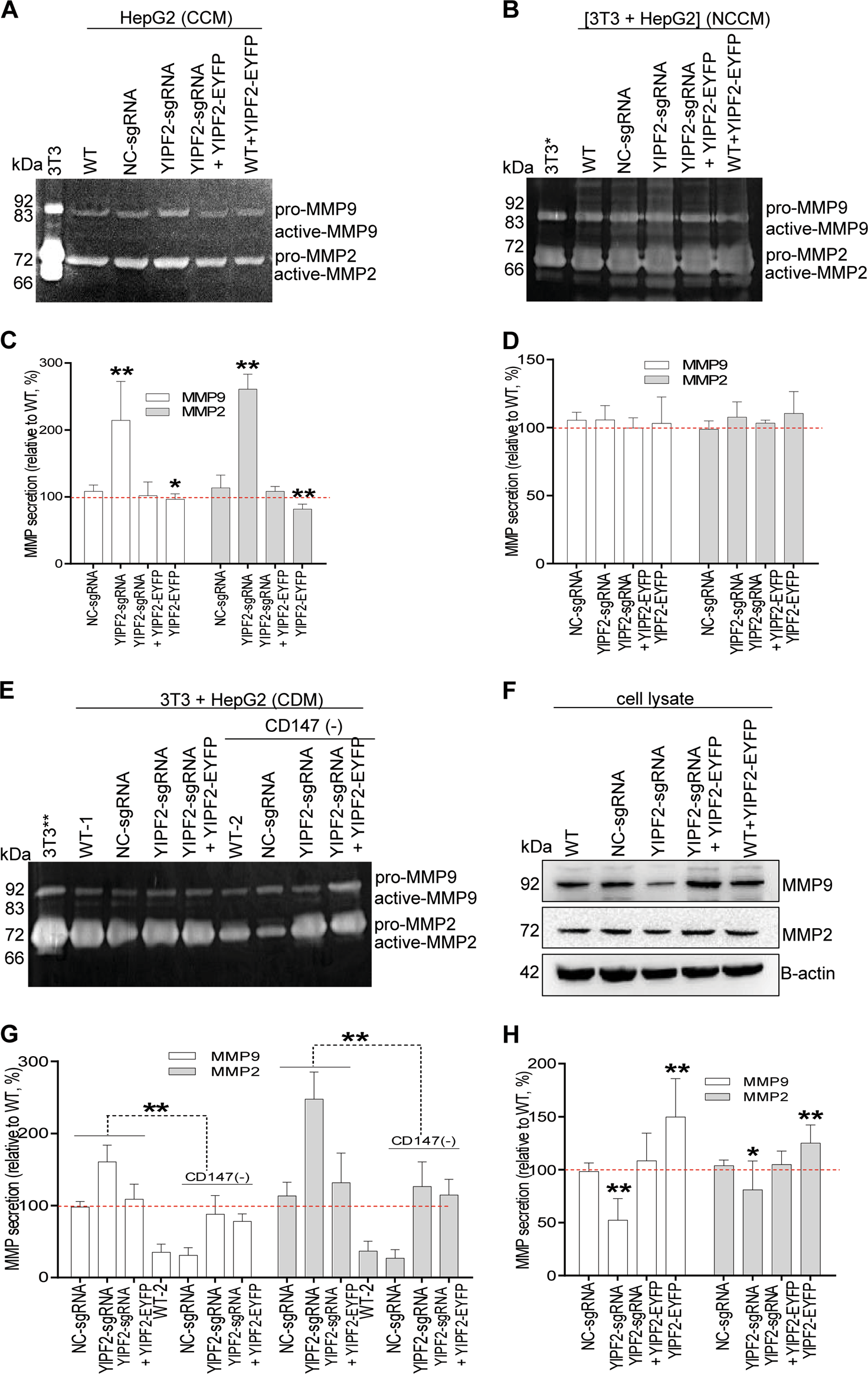
Fig. 7: YIPF2 knock-down increased MMP secretion.

YIPF2-KD HepG2 cells were transfected with the YIPF2/pEYFP plasmid. a, b, e Forty-eight hours after transfection, secreted MMPs activity in concentrated medium (CCM) from mono-culture (a), in non-concentrated medium (NCCM) from co-culture with 3T3 cells (b), and in conditioned medium (CDM, pre-depleted CD147 by H18 Ab) from 3T3 cells (e) were detected by gelatin zymography. f Western blot determined the endogenous MMP in treated cells. Representative results from three independent experiments are shown (a, b, e, f), protein bands were quantified by Image J software, and corresponding quantitative data were analyzed (c, d, g, h). Statistically significant differences compared with non-treated cells (WT) are shown: n = 3, **p < 0.01, *p < 0.05