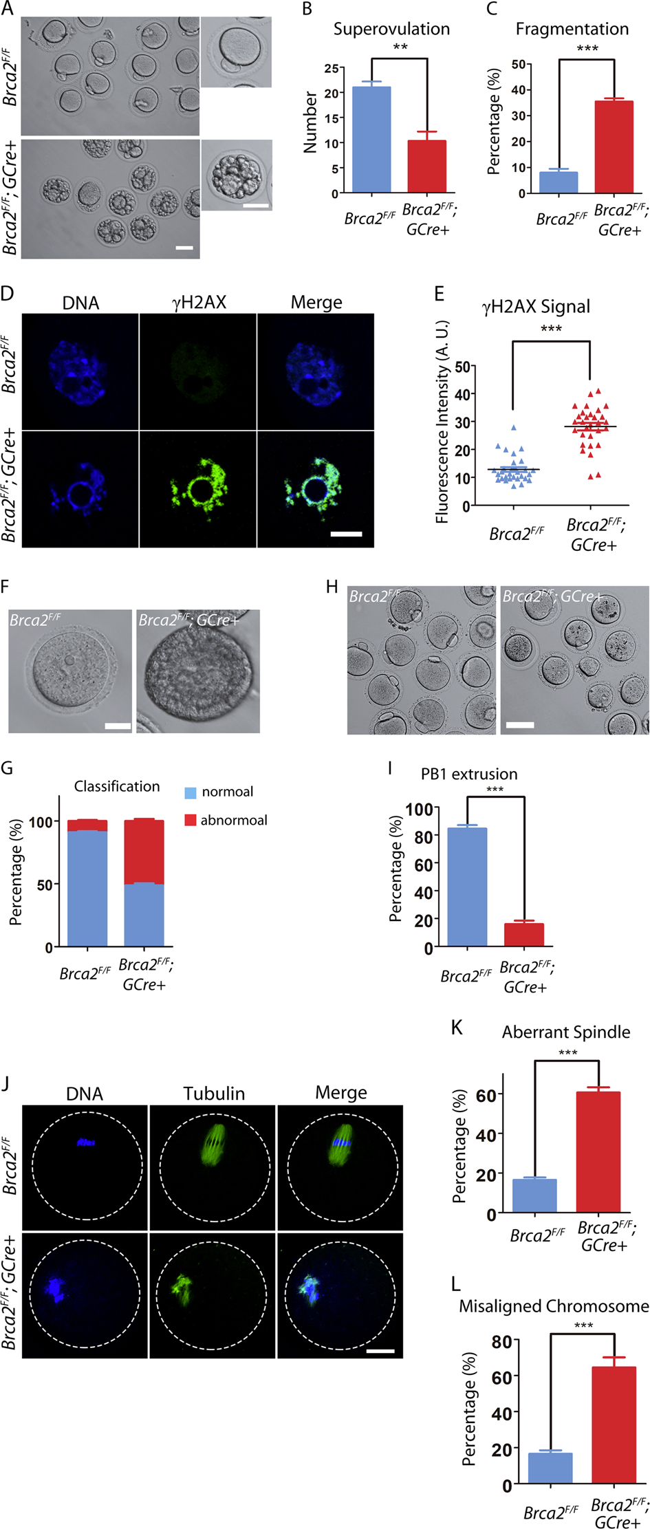
Fig. 4: Deletion of Brca2 compromises oocyte meiotic maturation.
From: BRCA2 deficiency is a potential driver for human primary ovarian insufficiency

a Representative images of in vivo matured eggs from control and Brca2-deficient mice. Scale bar, 20μm. b The number of eggs obtained from control and Brca2-deficient mice. c The rate of fragmented eggs retrieved from control and Brca2-deficient mice. d Immunofluorescence of phosphorylated H2AX (γH2AX) in control and Brca2-deficient oocytes. e Fluorescence intensity of γH2AX signal in control and Brca2-deficient oocytes were summarized. f Representative images of GV oocytes obtained from control and Brca2-deficient ovaries. Scale bar, 20 μm. g The rate of developmentally arrested oocytes in control and Brca2-deficient mice. h Representative images of MII oocytes matured in vitro from control and Brca2-deficient GV oocytes. Scale bar, 20 μm. i The rate of first polar body extrusion of control and Brca2-deficient oocytes matured in vitro. j Representative images of spindle morphology and chromosome alignment in control and Brca2-deficient oocytes after in vitro maturation. Oocytes were immunostained with anti-α-tubulin-FITC antibody to visualize spindles and counterstained with Hoechst to visualize chromosomes. Scale bar, 20 μm. k The percentage of oocytes with aberrant spindle in control and Brca2-deficient groups. l The percentage of oocytes with misaligned chromosome in control and Brca2-deficient groups. Statistical data were presented as mean percentage (mean ± SEM) of at least three independent experiments. Asterisk denotes statistical difference at a p < 0.05 level of significance