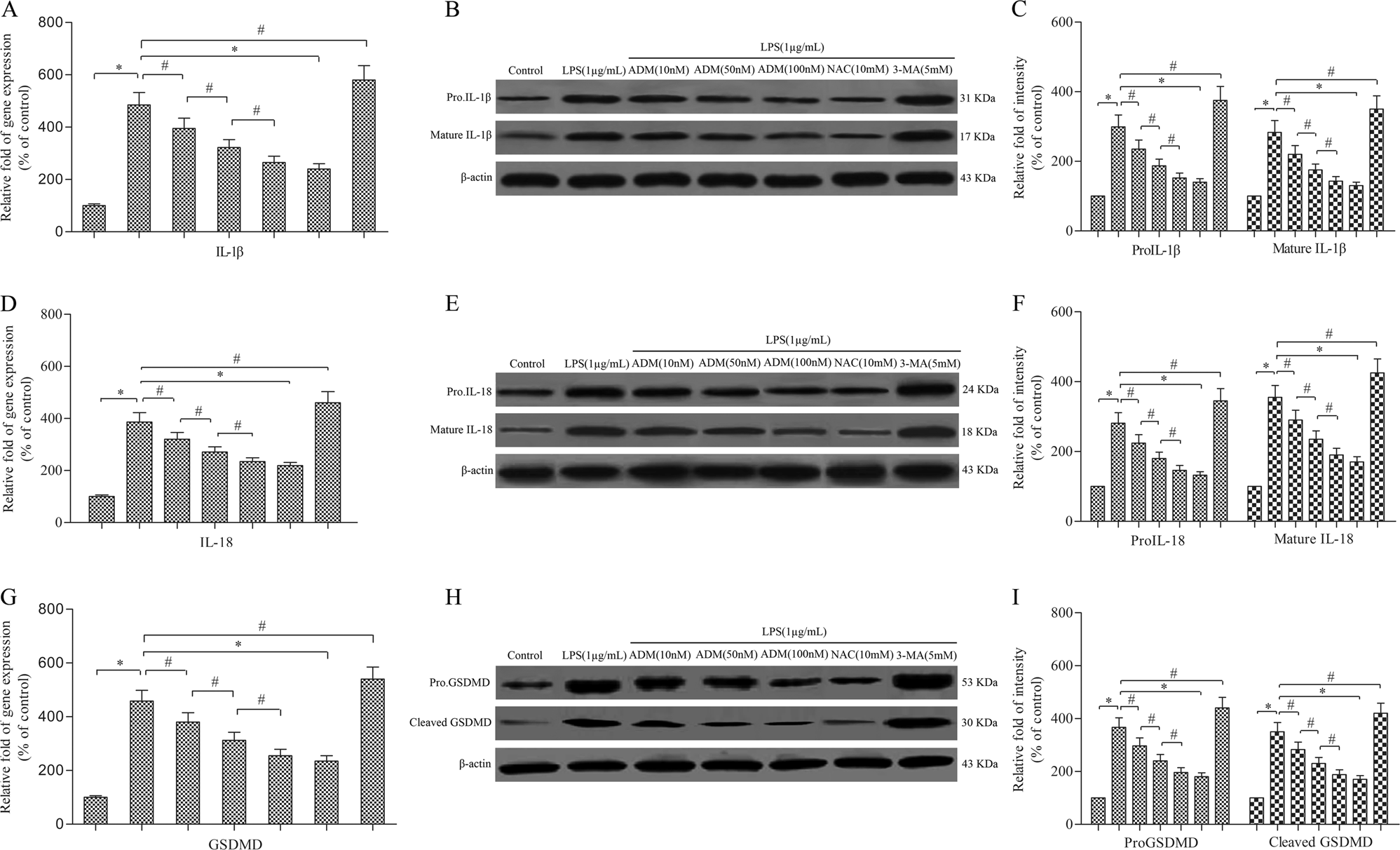
Fig. 2: ADM inhibits the expression of IL-1β, IL-18 and GSDMD in LPS-exposed Leydig cells.

Semi-quantitative real-time PCR was performed to detect the gene expression of IL-1β (a), IL-18 (d) and GSDMD (g) normalised by the control group. Western blot was used to evaluate the protein level of IL-1β (b), IL-18 (e) and GSDMD (h). β-actin was used as internal control. Histogram displaying the densitometric analysis results of IL-1β (c), IL-18 (f) and GSDMD (i) normalised by the control group. The normalised levels of gene expression are expressed as ratios of the copy number of mRNA and that of β-actin cDNA. Data were obtained from five independent experiments and expressed as mean ± SD. *P < 0.01 and #P < 0.05, compared with the corresponding control or treatment group