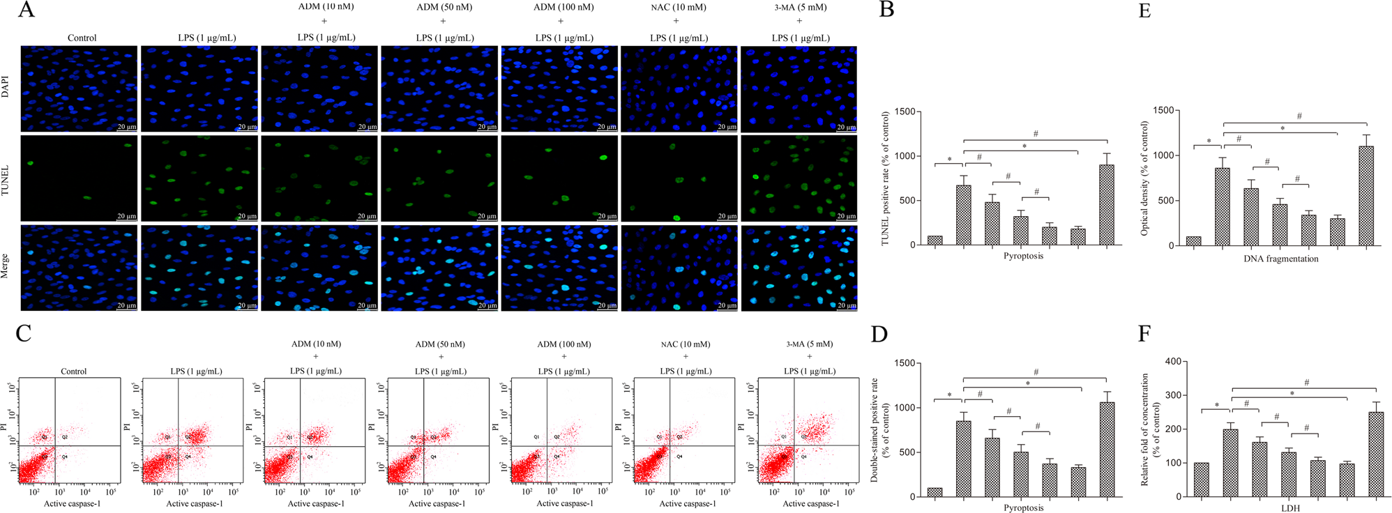
Fig. 3: ADM inhibits cell death in LPS-exposed Leydig cells.

a TUNEL staining was used to evaluate cell death (scale bar: 20 µm). b Statistical analysis results of the percentage of TUNEL positive cells normalised by the control group. c Flow cytometry was used to evaluate cell death. d Statistical analysis results of the percentage of active caspase-1 and PI double-stained positive cells normalised by the control group. e Graph displaying DNA fragmentation normalised by the control group. f Histogram displaying LDH concentration normalised by the control group. Data were obtained from five independent experiments and expressed as mean ± SD. *P < 0.01 and #P < 0.05, compared with the corresponding treatment or control group