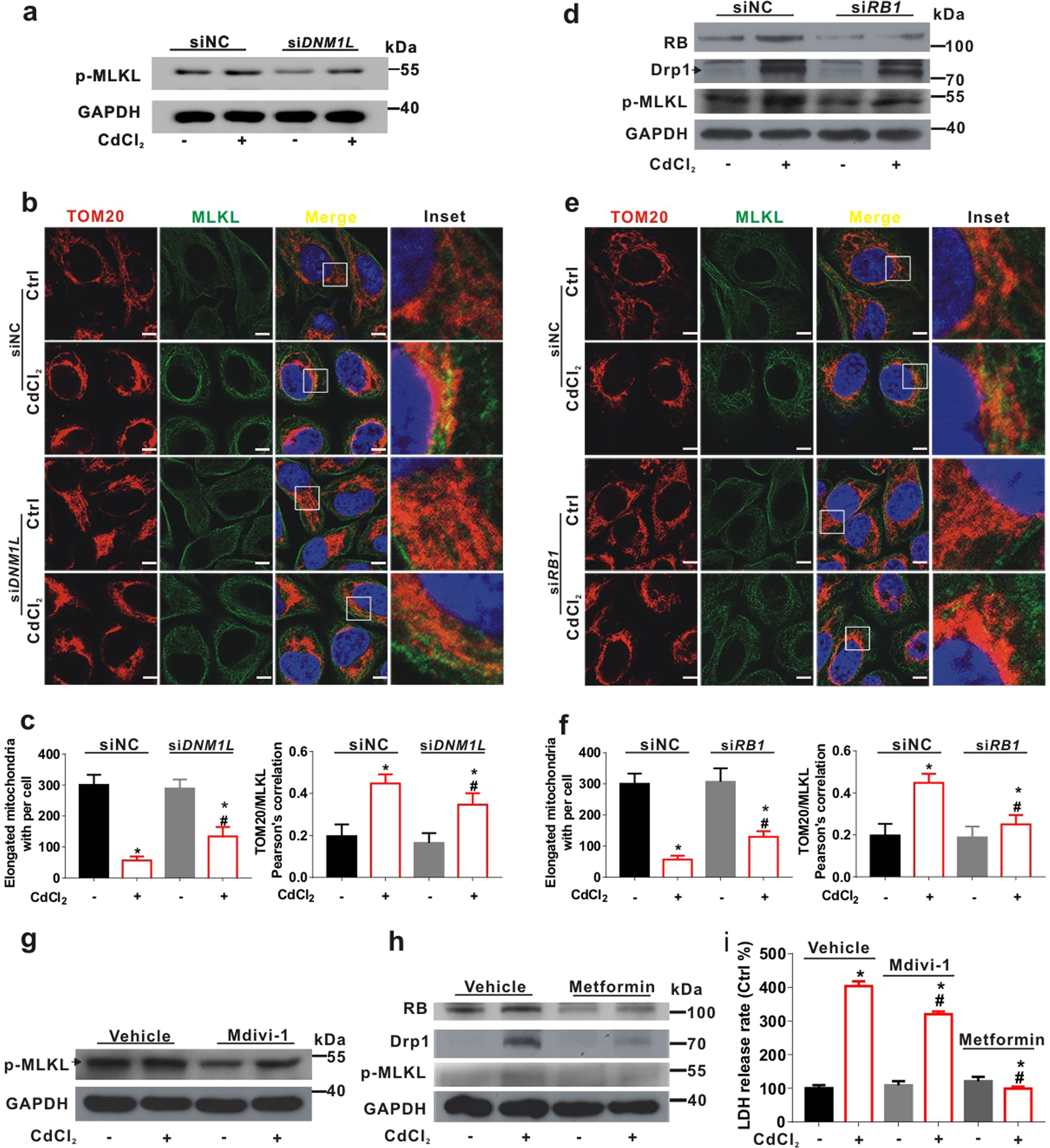
Fig. 7: Drp1-RB axis regulates necroptosis triggered by CdCl2 in L02 cells.

a-f Drp1 (a-c) or RB (d-f) silencing with siDNM1L or siRB1 attenuated CdCl2-induced p-MLKL up-regulation in L02 cells. siNC is the negative Ctrl of siRNA. a, d Whole cell lysates of L02 cells of four groups were analyzed by Western blot with the indicated antibodies. b, e Confocal microscope images of L02 cells were immunostained with antibodies for anti-TOM20 (red) and anti-MLKL (green). The nuclei were labeled with DAPI (blue) (upper panels). The scale bar is 10 μm. c, f TOM20/MLKL signal with red-green overlap sections and the mitochondrial fragmentation counts were quantified using ImagePro-plus 6.0 (lower panels). g, h L02 cells were pretreated with Mdivi-1 (10 μM) (g) or metformin (h) for 30 min and treated with CdCl2 (20 μM) for another 6 h. Whole cell lysates of L02 cells were analyzed by Western blot with the indicated antibodies. i The LDH leakage was detected after Mdivi-1 or metformin combined with CdCl2 treatment. Data are expressed as the mean ± standard deviation (SD). Ten fields of view were calculated for each group. P < 0.05, *significantly different from Ctrl or siNC, #significantly different from CdCl2 treatment