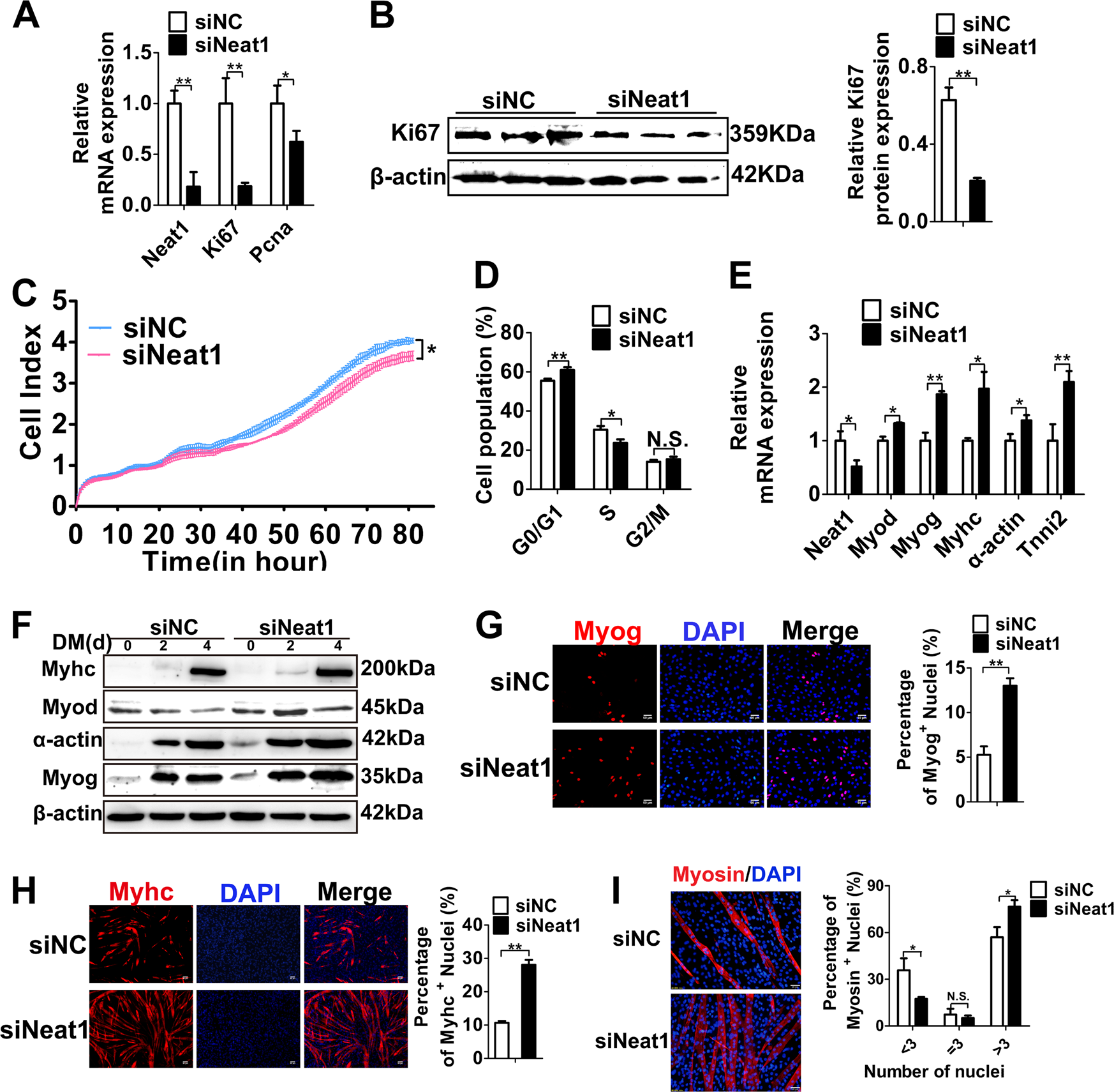
Fig. 2: Neat1 promotes the proliferation of C2C12 cells but inhibits myogenic differentiation and fusion.
From: Long noncoding RNA Neat1 modulates myogenesis by recruiting Ezh2

a qPCR results showing that the mRNA expression of Ki67 and Pcna was significantly decreased by Neat1 knockdown. b Western blotting analysis showing that Ki67 protein expression was significantly decreased by Neat1 knockdown. c The RTCA xCELLigence assay demonstrating that cell growth dynamics were significantly reduced by Neat1 knockdown. d The quantification of EdU-PI flow cytometry results showing that the proportion of cells in S phase was significantly reduced by Neat1 knockdown. e qPCR results showing that the mRNA expression of Myod, Myog, Myhc, α-actin, and Tnni2 was significantly increased by Neat1 knockdown in C2C12 cells on day 2 post differentiation. f Western blotting analysis showing that the protein expression of Myod, Myog, Myhc, and α-actin was significantly increased by Neat1 knockdown in C2C12 cells on days 0, 2, and 4 post differentiation. g Immunofluorescence staining of Myog showing that Myog protein expression was significantly increased by Neat1 knockdown on day 2 post-transfection. Cell nuclei were stained with DAPI. The number of Myog+ cells was quantified using ImageJ software. h Immunofluorescence staining of Myhc showing significant upregulation of C2C12 differentiation by Neat1 knockdown on day 3 post-transfection. The number of Myhc+ cells was quantified using ImageJ software. i Immunofluorescence staining of myosin in C2C12 cells differentiated for 5 days showing that knockdown of Neat1 significant enhanced the myoblast fusion. Relative RNA and protein levels were normalized to those of β-actin. All values represent the mean ± s.d. of three independent experiments. *p < 0.05, **p < 0.01, N.S. indicates not significant