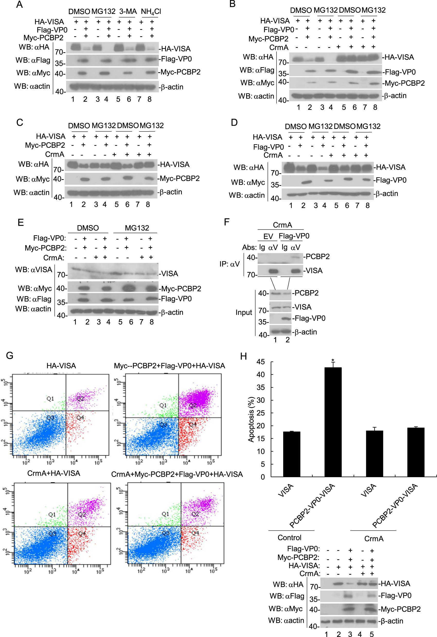
Fig. 7: FMDV VP0 coexpresses with PCBP2-mediated degradation of VISA via the apoptotic pathway.

a–d Coexpression of PCBP2 and FMDV VP0 degraded VISA via the apoptotic pathway. HEK293T cells (5 × 105) were transfected with the indicated expression plasmids (2 μg each) for 18 h and then treated with dimethyl sulfoxide (DMSO), MG-132, 3-MA, or NH4Cl for 6 h. Immunoblotting analyses were performed using the indicated antibodies. e Coexpression of PCBP2 and FMDV VP0 degraded endogens VISA via the apoptotic pathway. The PK-15 cells (5 × 105) were transfected with the indicated expression plasmids (4 μg each) for 18 h and then treated with dimethyl sulfoxide (DMSO), and MG-132 for 6 h. Immunoblotting analyses were performed using the indicated antibodies. f FMDV VP0 increases the interaction between endogenous PCBP2 and VISA. The PK-15 cells (2 × 106) were transfected with the indicated plasmids (8 μg each) for 24 h. Coimmunoprecipitation and immunoblotting analyses were performed using the indicated antibodies. g Effects of VP0 and PCBP2 on the apoptosis of HEK293T cells. HEK293T cells were transfected with the indicated plasmids (1 μg) for 24 h. The cellular apoptosis rate was measured by flow cytometry. h Quantification of the results shown in G. Western blotting was used to analyze protein expression of VISA, VP0, and PCBP2. αV anti-VISA, EV empty vector