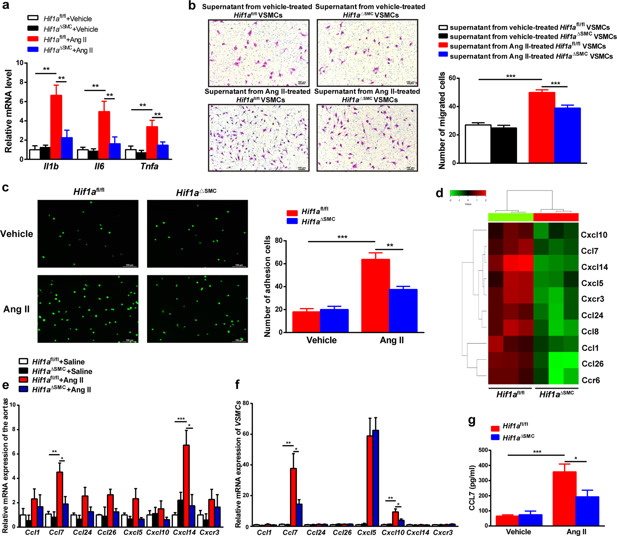
Fig. 4: HIF1α deficiency leading to low CCL7 expression suppresses macrophage recruitment by Ang II-induced VSMCs.

a Il1b, Il6, and Tnfa mRNA levels in 1 μM Ang II-treated Hif1afl/fl and Hif1aΔSMC VSMCs. **P < 0.01, n = 6 (independent experiments) per group. b Macrophage chemotaxis driven by supernatants from vehicle or 1 μM Ang II-treated Hif1afl/fl and Hif1aΔSMC VSMCs. ***P < 0.001, n = 6 (independent experiments) per group. c Adhesion assay of Calcein-AM-labeled macrophages with vehicle or 1 μM Ang II-treated Hif1afl/fl and Hif1aΔSMC VSMCs. **P < 0.01, ***P < 0.001, n = 6 (independent experiments) per group. d The cluster heat map of expression values for differentially expressed chemokines in the VSMCs after 150 μM CoCl2 treatment. Validation of chemokine mRNAs by qPCR in Ang II-treated aortas (e) and VSMCs (f) *P < 0.05, **P < 0.01, ***P < 0.001, n = 6 (independent experiments) per group, statistical significance was determined by one-way ANOVA test followed by the unpaired t-test. g Detection of CCL7 levels by ELISA in the supernatants from vehicle or Ang II-treated VSMCs. *P < 0.05, ***P < 0.001, n = 6 (independent experiments) per group