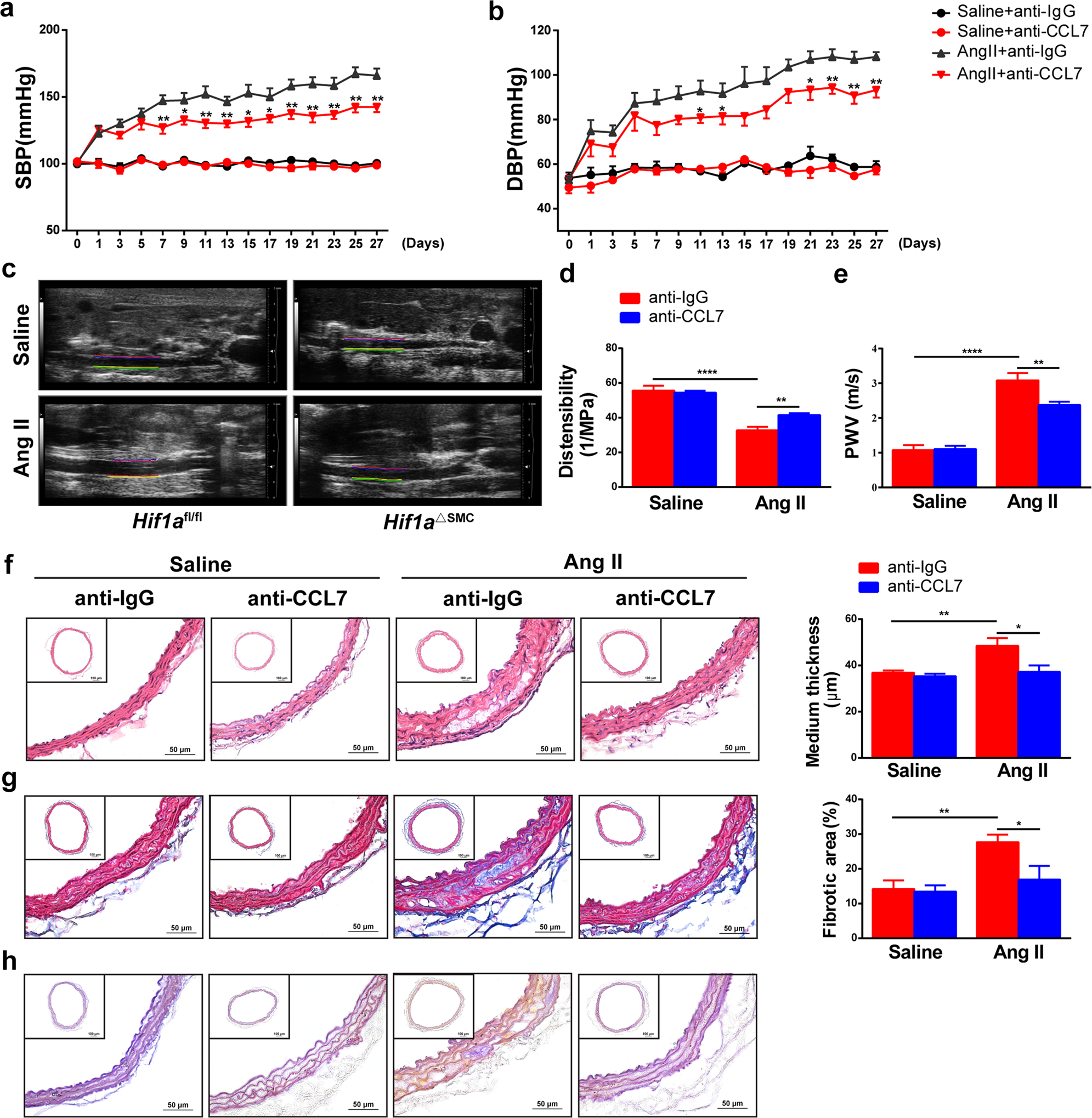
Fig. 6: CCL7 neutralization suppresses Ang II-induced vascular remodeling.

Wild-type mice were infused with saline or 1000 ng/kg/min Ang II for 28 days in the presence of normal IgG (anti-IgG) or CCL7-neutralizing antibody (anti-CCL7). SBP (a) and DBP (b) were measured by the tail-cuff method. *P < 0.05, **P < 0.01 vs. Ang II + anti-IgG; n = 8 per group, statistical significance was determined by two-way ANOVA test. c M-mode ultrasound of abdominal aortas, d measurement of distensibility, and e pulse wave velocity (PWV). *P < 0.05, **P < 0.01, n = 8 per group. f H&E staining of arterial sections and the medium thickness were measured. g Masson’s trichrome staining of arterial sections and the fibrotic area were measured. h Elastin staining was performed with the Gomori’s aldehyde-fuchsin of arterial sections. *P < 0.05, **P < 0.01, n = 8 per group. Statistical significance was determined by one-way ANOVA test followed by the unpaired t-test