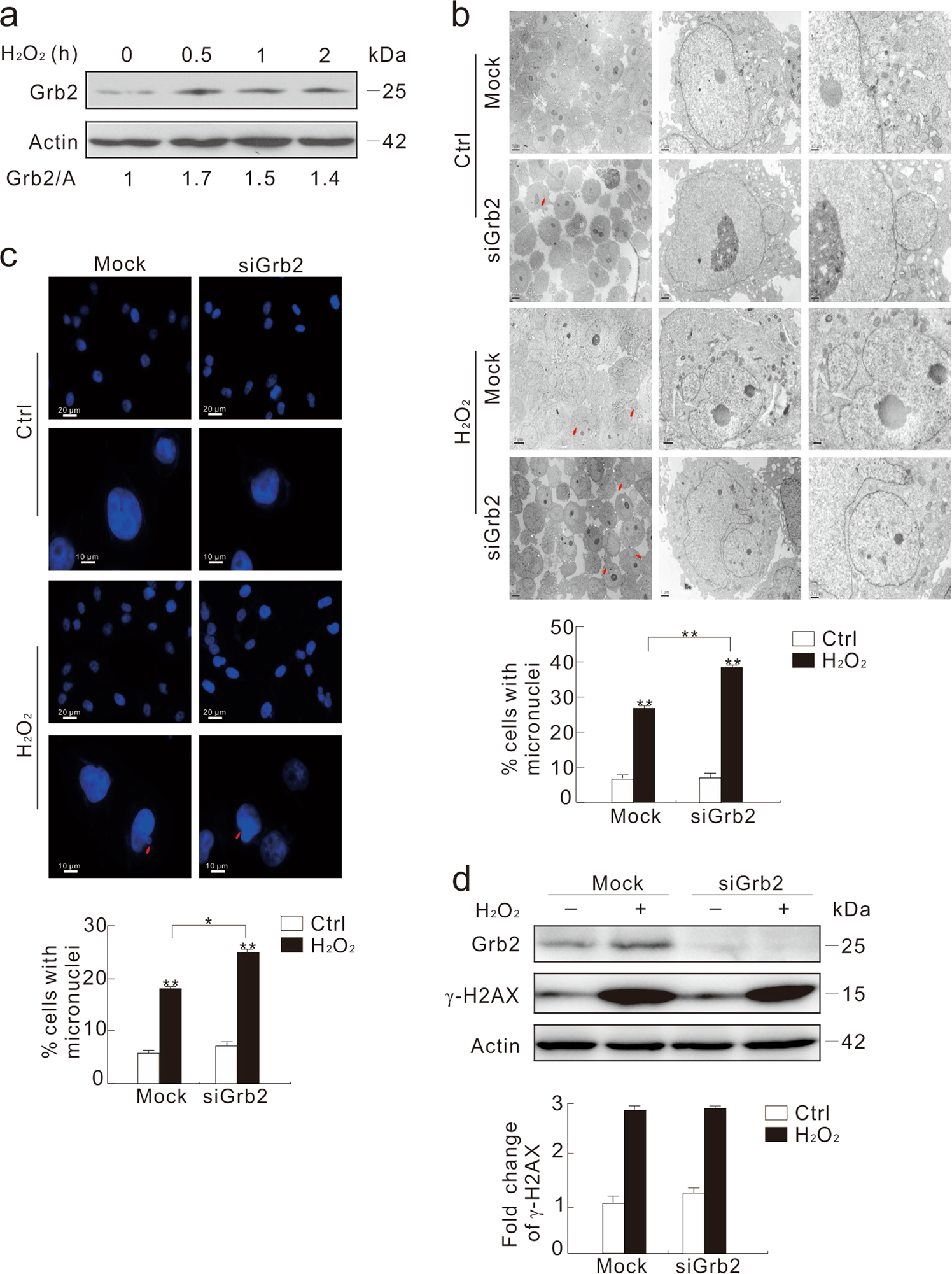
Fig. 2: Depletion of Grb2 increases H2O2-induced formation of micronuclei.

a HeLa cells were treated with 0.5 mM H2O2 for the indicated time, and cell lysates were subjected to immunoblotting with the antibodies indicated. b–d After transfection with the control (Mock) or Grb2 siRNA (siGrb2) for 48 h, HeLa cells were treated with 0.5 mM H2O2 for another 2 h. Transmission electron microscopy was performed and the percentage of micronuclei were analyzed (b). Cells were stained with DAPI, and observed with fluorescent microscope. The number of cells containing micronuclei was counted and at least 60 cells were included in each group (c). Cell lysates were subjected to immunoblotting with the indicated antibodies. The ratios of γ-H2AX to actin (A) were shown in graph (d). For histogram results, the data were presented as mean ± S.D., and analyzed by T-test. *P < 0.05 vs. control; **P < 0.01 vs. control. Similar experiments were repeated at least three times