Fig. 2: Knockdown of cDENND4C increased BTB permeability in vitro.
From: KHDRBS3 regulates the permeability of blood–tumor barrier via cDENND4C/miR-577 axis

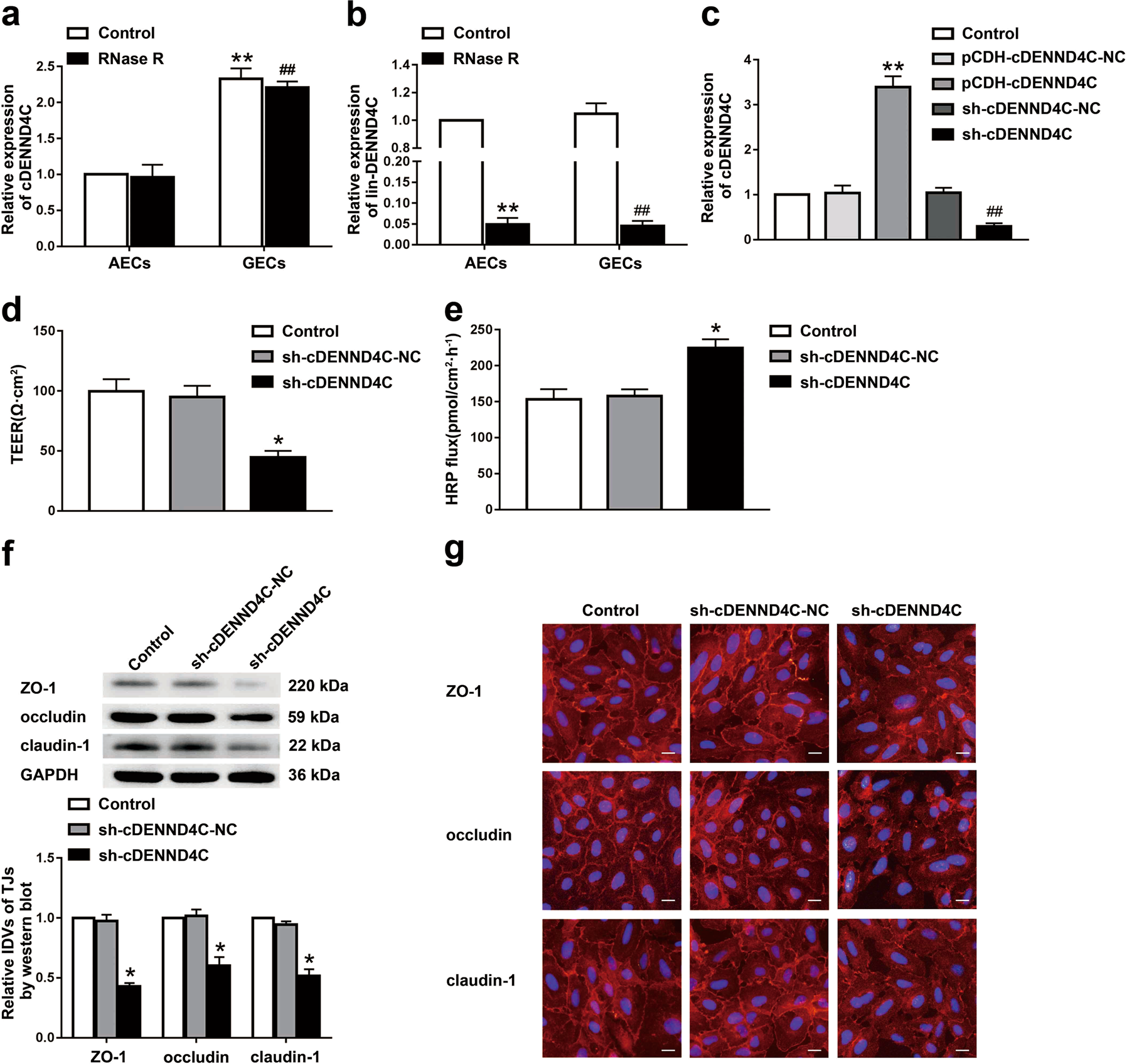
a Relative expression of cDENND4C in AECs and GECs with RNase R treatment. Data represented as mean ± SD (n = 3). **P < 0.01 vs. AECs control group, ##P < 0.01 vs. AECs group with RNase R treatment. b Relative expression of lin-DENND4C in AECs and GECs with RNase R treatment. Data represented as mean ± SD (n = 3). **P < 0.01 or ##P < 0.01 vs. control group. c Relative expression of cDENND4C was evaluated using qRT-PCR in the cDENND4C overexpressed and knockdown GECs. Data represented as mean ± SD (n = 3). **P < 0.01 vs. pCDH-cDENND4C-NC group, ##P < 0.01 vs. sh-cDENND4C-NC group. The permeability and integrity of the cDENND4C knockdown BTB model were detected by TEER values d and HRP flux e. f The expressions of ZO-1, occludin, and claudin-1 in the cDENND4C knockdown GECs were detected by western blot. Data represented as mean ± SD (n = 3) *P < 0.05 vs. sh-cDENND4C-NC group. g The distributions of ZO-1, occludin, and claudin-1 in the cDENND4C knockdown GECs were observed by immunofluorescent staining, (n = 3). Scale bar represents 50 µm