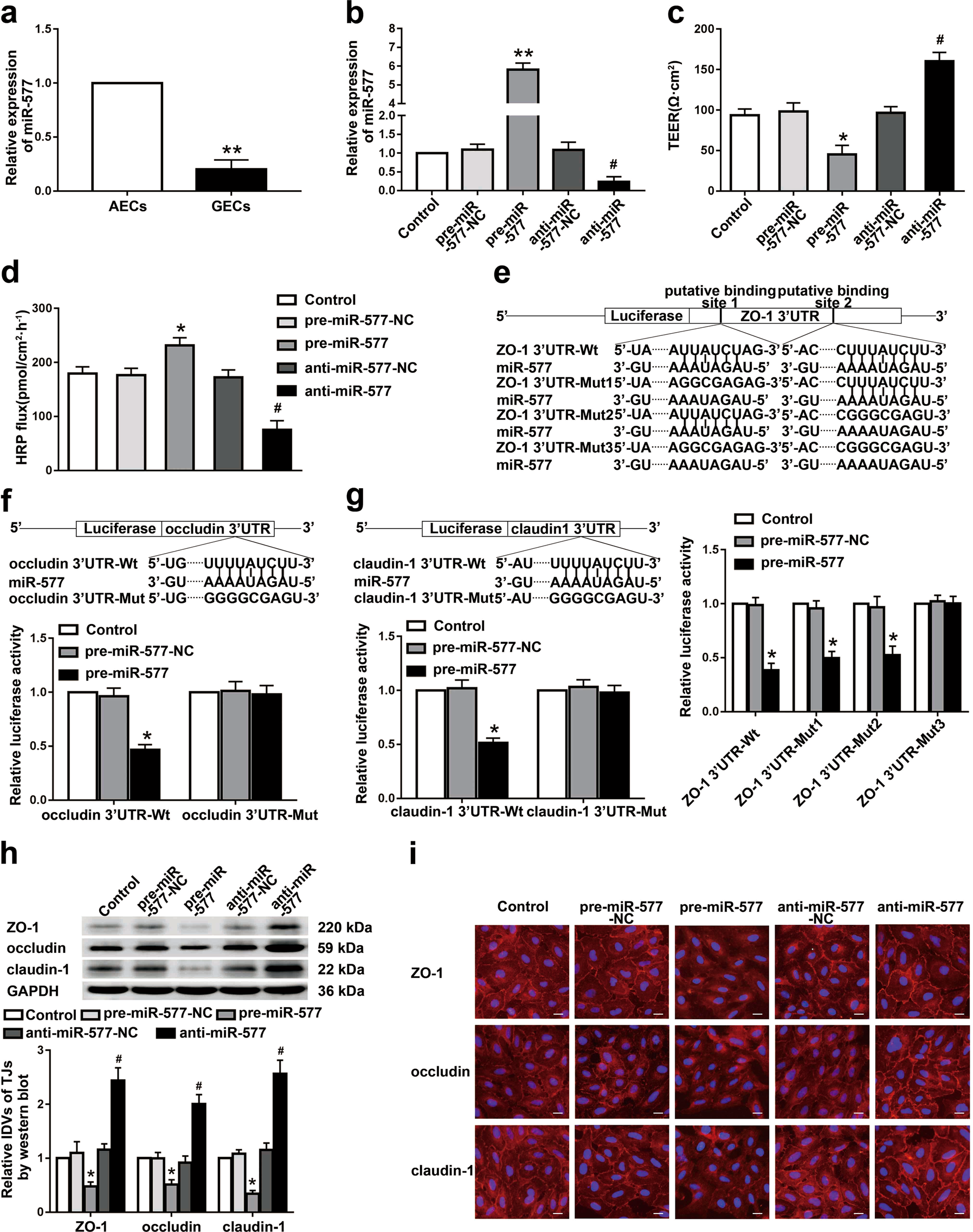
Fig. 4: MiR-577 regulated the BTB permeability in vitro and the expressions of tight junction-related proteins in GECs.
From: KHDRBS3 regulates the permeability of blood–tumor barrier via cDENND4C/miR-577 axis

a Relative expression levels of miR-577 in AECs and GECs were determined by qRT-PCR. Data represented as mean ± SD (n = 3). **P < 0.01 vs. AECs group. b Relative expressions of miR-577 were evaluated using qRT-PCR in the miR-577 overexpressed or knockdown GECs. Data represented as mean ± SD (n = 3). **P < 0.01 vs. pre-miR-577-NC group, #P < 0.05 vs. anti-miR-577-NC group. Effects of miR-577 expression changes on TEER values c and HRP flux d in vitro BTB model. Data represented as mean ± SD (n = 3). *P < 0.05 vs. pre-miR-577-NC group, #P < 0.05 vs. anti-miR-577-NC group. The putative miR-577 binding sites in the 3′-UTR of ZO-1 mRNA e, occludin mRNA f, claudin-1 mRNA g and designed mutant sequences are presented. Relative luciferase activity was performed by dual-luciferase reporter assays. Data represented as mean ± SD (n = 3). *P < 0.05 vs. pre-miR-577-NC group. h Effects of miR-577 expression changes on the ZO-1, occludin and claudin-1 protein levels were detected by Western blot. Data represented as mean ± SD (n = 3). *P < 0.05 vs. pre-miR-577-NC group, #P < 0.05 vs. anti-miR-577-NC group. i Effects of miR-577 expression changes on the distributions of ZO-1, occludin, and claudin-1 were detected by immunofluorescent staining, (n = 3). Scale bar represents 40 µm