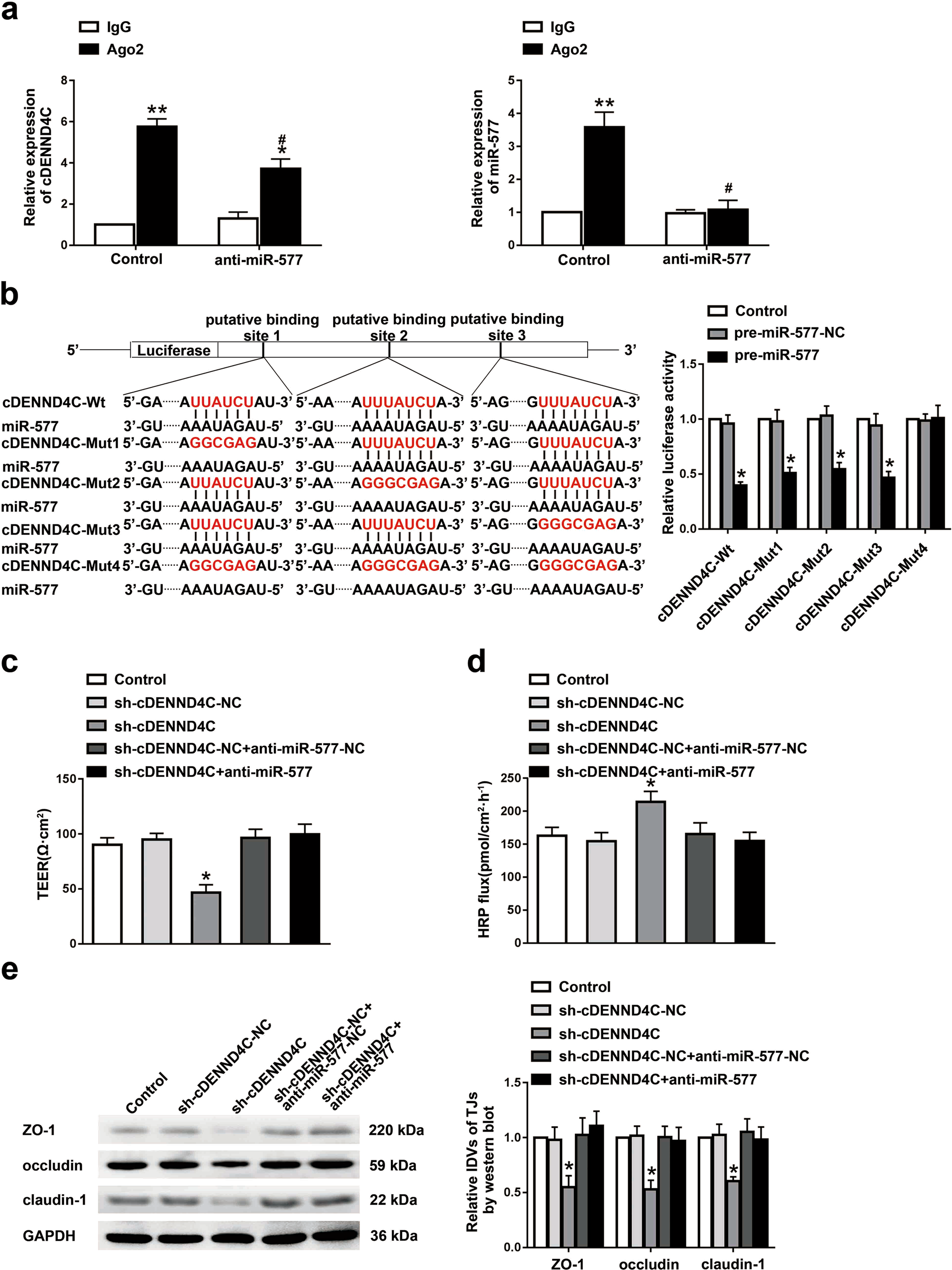
Fig. 5: cDENND4C interacted with miR-577 to regulate BTB permeability.
From: KHDRBS3 regulates the permeability of blood–tumor barrier via cDENND4C/miR-577 axis

a RNA immunoprecipitation assay was performed with normal mouse IgG or Ago2 antibody in miR-577 knockdown GECs. Relative enrichment of cDENND4C and miR-577 was determined by qRT-PCR. Data represented as mean ± SD (n = 3). **P < 0.01 vs. IgG group, *P < 0.05 vs. IgG group, #P < 0.05 vs. Ago2 group. b The putative miR-577-binding sites in the cDENND4C and designed mutant sequences are presented. Relative luciferase activity was performed by dual-luciferase reporter assays. Data represented as mean ± SD (n = 3). *P < 0.05 vs. pre-miR-577-NC group. Effects of cDENND4C and miR-577 double knockdown on TEER values c and HRP flux d in vitro BTB model. e Effects of cDENND4C and miR-577 double knockdown on the expressions of ZO-1, occludin, claudin-1 were analyzed by western blot. Data represented as mean ± SD (n = 3). *P < 0.05 vs. sh-cDENND4C-NC group